КР (1027710), страница 2
Текст из файла (страница 2)
P(240) = 0.999985973
R(240) = 0.999985968
2.2. Ненагруженный резерв.
Схема системы:
Элементы 1-4 – основные, 5-6 – резервные. Резерв ненагруженный (холодный).
Вероятностный граф состояний системы (состояние – количество неисправных элементов системы):
Воспользуемся формулами для ненагруженного резерва с неограниченным восстановлением из [2].
Для заданных параметров:
Kг = 0.999999997
mt = 3.2120·107 час.
mtв = 0.0833 час.
P(240) = 0.999992528
R(240) = 0.999992526
В итоге имеем:
| Тип резерва | Нагруженный | Ненагруженный |
| Kг | 0.999999995 | 0.999999997 |
| mt | 1.7109·107 | 3.2120·107 |
| mtв | 0.0833 | 0.0833 |
| P(240) | 0.999985973 | 0.999992528 |
| R(240) | 0.999985968 | 0.999992526 |
Таким образом, показатели надёжности при ненагруженном резервировании лучше, чем при нагруженном резервировании.
2.3. Исследования влияния некоторых параметров на надежность системы.
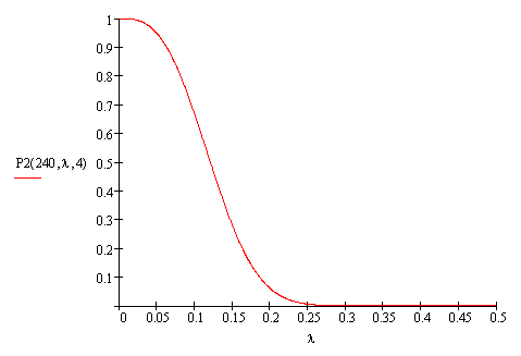
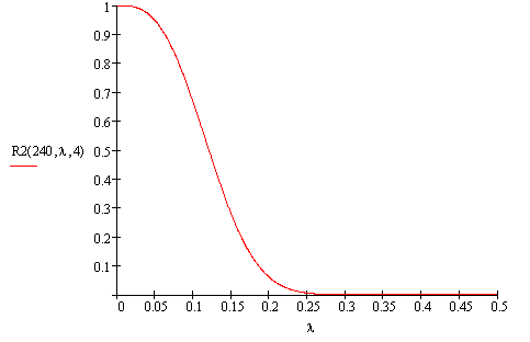
2.3.1. Исследование влияния на надежность систем интенсивности отказов .
Ниже представлены графики зависимости Kг(), mt() и R() от интенсивности отказов (mtв от не зависит).
Для восстанавливаемой резервированной системы с дробной кратностью при неограниченном ремонте с нагруженным резервом:
Для восстанавливаемой резервированной системы с дробной кратностью при неограниченном ремонте с ненагруженным резервом:
При нагруженном резерве характеристики надежности снижаются с увеличением быстрее, чем при ненагруженном.
2.3.2. Исследование влияния на надежность систем интенсивности восстановления .
Ниже представлены графики зависимости Kг(), mt(), mtв() и R() от интенсивности восстановления .
Для восстанавливаемой резервированной системы с дробной кратностью при неограниченном ремонте с нагруженным резервом:
Для восстанавливаемой резервированной системы с дробной кратностью при неограниченном ремонте с ненагруженным резервом:
При ненагруженном резерве характеристики надежности увеличиваются с увеличением быстрее, чем при нагруженном.
Зависимость mtв() одинакова для обеих систем:
2.3.3. Исследование влияния на надежность систем числа резервных блоков для различных типов резерва S.
Ниже представлены графики зависимости Kг(S), mt(S), mtв(S) и R(S) от числа резервных блоков S.
Для восстанавливаемой резервированной системы с дробной кратностью при неограниченном ремонте с нагруженным (горячим) резервом:
Для восстанавливаемой резервированной системы с дробной кратностью при неограниченном ремонте с ненагруженным (холодным) резервом:
График зависимости mtв(S) для обоих типов резерва.
Из графиков видно, что характеристики надежности резко улучшаются даже при использовании одного резервного блока.
3. Сравнение результатов.
Результаты всех расчетов отображены в таблице:
| Параметр надежности | Невосстанавливаемая резервированная система с дробной кратностью | Восстанавливаемая резервированная система с дробной кратностью при неограниченном ремонте | |||
| с нагруженным резервом | с частично нагруженным резервом | с ненагруженным резервом | с нагруженным резервом | с ненагруженным резервом | |
| P(t) | 0.4391 | 0.5114 | 0.7787 | 0.999985973 | 0.999992528 |
| mt , час | 246.6667 | 274.2424 | 300.0000 | 1.7109·107 | 3.2120·107 |
| mtв , час | - | - | - | 0.0833 | 0.0833 |
| Kг | - | - | - | 0.999999995 | 0.999999997 |
| R(t) | - | - | - | 0.999985968 | 0.999992526 |
Проведем сравнение систем по параметрам надежности:
1) сравнение систем с различными типами резерва.
Рнагруж < Рчаст. нагруж < Рненагруж
mt нагруж < mt част. нагруж < mt ненагруж
KГ нагруж < KГ ненагруж
2) сравнение восстанавливаемых и невосстанавливаемых систем.
Pвосст > Pневосст
mt восст, > mt невосст.
Выводы.
Из проведенных расчетов и исследований можно сделать следующие выводы:
1. Характеристики надежности восстанавливаемых систем значительно лучше, чем невосстанавливаемых.
2. Наилучшие показатели надежности наблюдаются при использовании ненагруженного (холодного) резерва, а наихудшие – при использовании нагруженного (горячего) резерва.
Литература.
-
Дружинин Г.В. “Надёжность автоматизированных систем.” Изд. 3-е, перераб. и доп. М., «Энергия», 1977г.
-
“Надёжность технических систем.” под ред. Ушакова. М., 1985г.
-
Курс лекций “Надёжность и достоверность в АСОИУ ” Кузовлева В.И.
27
















