Курсовая Работа 1.1 (1021770), страница 2
Текст из файла (страница 2)
г)Проверка:
Подставим найденные значения узловых потенциалов в систему уравнений
-3.33=-3.33
3.125=3.125
3.33=3.33
Выражаем токи в ветвях по закону Ома:
5. Сравнительная таблица результатов расчета токов
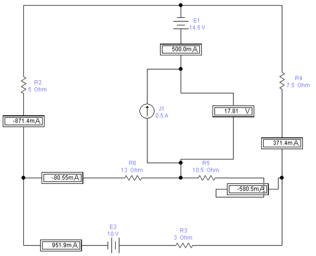
Сравниваем значения токов, полученные МКМ для схем №2 и №3
| I1,A | IR1,A | I2,A | I3,A | I4,A | I5,A | I6,A | |
| МКТ | 0.885 | 1.385 | 0.078 | 0.797 | 0.963 | 0.166 | 0.719 |
| МЗК | 0.885 | 1.385 | 0.078 | 0.797 | 0.963 | 0.166 | 0.719 |
| МКМ для МЗК | 0.885 | 1.385 | 0.078 | 0.797 | 0.963 | 0.166 | 0.719 |
6. Баланс мощностей (в схеме 2)
7. Расчет I1 для схемы 2 МЭГ
Рис 7.1. Схема 4 Рис. 7.2.
1)Система МУП: примем φd = 0.
а)
б)
в)Решаем систему, используя MathCad
Потенциалы узлов:
Результаты EWB:
г)Результаты EWB:
2)Система МКТ
а)
б)Решаем систему, используя обратную матрицу
Где
обратная матрица А (Обратную матрицу находим методом MathCAD)
в)Результаты EWB:
Выражаем токи в ветвях через контурные:
г)Результаты EWB:
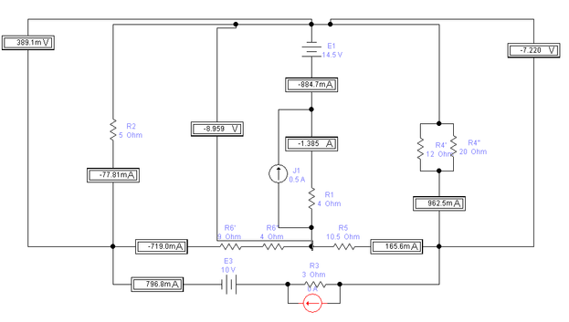
3) Сравним токи в ветвях полученные МУП и МКТ
| Iaxx,A | Ibxx,A | Icxx,A | Ic1xx,A. | Idxx,A | |
| МКТ | -0.081 | 0.581 | 0.952 | -0.371 | -0.871 |
| МУП | -0.081 | 0.581 | 0.952 | -0.371 | -0.871 |
| МКМ для МЗК | -0.081 | 0.581 | 0.952 | -0.371 | -0.871 |
г)Находим Umb xx(т.к. ток I1=Imb ). Рассчитываем его по 2 различным путям
Umb xx=φmxx-φbxx=E1 –IdxxR2 +IaxxR6= E1+I c1xxR4+IbxxR5
17,81=17,81 B
Результаты EWB Uxx=17.81В Rao Rbo Rco
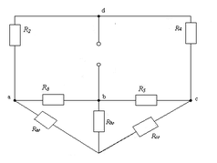
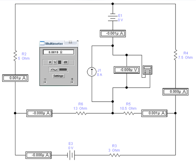
д)Определяем входное сопротивление схемы Rвх adxx .Удаляем Источники энергии, оставляя вместо источников их внутренние сопротивления RE=0, RJ=∞. В схеме рис 7.3. нельзя выделить параллельные и последовательные участки, поэтому делаем преобразование треугольника abc
Рис 7.3.
е) Определяем ток I1 согласно схеме замещения (рис.
Значение EWB 885mA
8. Потенциальная диаграмма
Для схемы 2: Рассмотрим контур с,m,a,b,c и рассчитаем φ:
1) φd=0 В 4) φa= φb+I6R6=0,387 B
2) φm= φd-E1=-14,5 B 5) φd= φa-I2R2=0 B
3) φb= φm+IR1R1=-8,96B
Результаты EWB:
1) φd=0 В 4) φa= φb+I6R6=0,389 B
2) φm= φd-E1=-14,5 B 5) φd= φa-I2R2=0,001 B
3) φb= φm+IR1R1=-8,959B
B
Рис 8.1. Потенциальная диаграмма
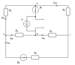
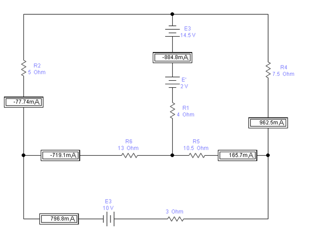
Компьютерное моделирование схемы 2. Определение токов в ветвях и узловых потенциалов
Компьютерное моделирование схемы 4 .ОпределениеIaxx, Ibxx, Icxx,
Ic1xx,Idxx Umbxx для МЭГ
Определение входного сопротивления с помощью мультиметра
Определение I1 с использованием схемы ЭГ
I =1.385 –J=0.885 Погрешность составляет не более 3%
















