Темы выносимые на зачет (САОД) (1016833), страница 5
Текст из файла (страница 5)
Begin quciksort();
Оценка эффективности быстрой сортировки
Опорный элемент делит последовательность в идеале почти пополам. Каждый из образовавшихся подпоследовательностей данного уровня иерархии рекурсивного вызова применяется тот же самый алгоритм так, в сумме по последовательностям quicksort обеспечивает встречное движение, а точнее всех переменных. Если последовательность упорядочена в обратном порядке, то опорный элемент, занимается крайнее левое или правое положение разбивает, обеспечивая максимальное количество число уровней глубины рекурсии n - 1, на каждом уровне просматривая N элементов. Таким образом, худшая оценка достигается в случае упорядоченности в подпоследовательности данных. Все алгоритмы по улучшению данных алгоритма Хоару сводится к выбору специальным образом опорного элемента так, чтобы разбиение по возможности происходило на середине отрезка.
Популярен алгоритм, в котором индекс опорного элемента получил название pivot.
Pivot:=(right-left) / 2 + left;
Все сравнения вида while k[i] > k[[j] k[pivot]>k[i]
k[pivot] < k[j];
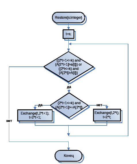
Пирамидальная сортировка. Выбор из дерева
Чтобы найти самого самого, минимального и максимального и т.д. из некоторого множества, воспользуемся алгоритмом олимпийской системы.
(олимпийская система, попарно)
-
4 5 20 7 6 7 14 40
20
40 20 7 14 14
7
40 14 7
40
Такая организация в виде дерева обеспечивает минимальное сравнение ключей. В корне располагается наибольший или наименьший элемент, который затем извлекается из множества. На его место претендует наибольший (наименьший) из заместителей. Замещение вакантного места происходит до листа (дерева). А лист заменяется на – ∞, т.е. наименьшее число.
В 1968 году был предложен алгоритм, в котором отсутствовал элемент – ∞, а элементы располагались внутри самой последовательности. Такой алгоритм получил название пирамидально сортировки. Пирамидой называется последовательность Ключей к1 к2 кn, в которой выполняется Kjdiv 2 >= Kj ; ,1 <= j div 2 <= N , причем ключи занумерованы в следующем порядке
1 K1
K
2 2 3 K3
2
j 4 2j+1 5 2j 6 7 2j+1
8 9 10 11 12 13 14 15
, то у узла K[j] сыновья будут с индексами 2j и 2j+1. Таким образом, в соответствии с формулой 1 пирамиды любой отец в пирамиде не превышает наименьшего из сыновей из своих сыновей, тогда корнем будет наименьший во всей последовательности. Алгоритм пирамидальной сортировки состоит из двух этапов:
1. Располагает произвольную последовательность в виде пирамиды
2. Последовательно исключаем вершину пирамиды и восстанавливаем условие j1 внутри последовательности.
На обоих этапах используется один и тот же алгоритм, называемый алгоритмом протаскивания, который заключается объединении двух уже сформированных пирамид так, чтобы прежние пирамиды оказались под деревьями в корне, а в корне расположился наименьший элемент. Последовательность из одного элемента является пирамидой, поэтому создание большой пирамиды первого этапа будем начинать с элемента, имеющего хотя бы одного сына (двигаясь, справа налево в массиве).
15 7 5 14 40 6 7 20 -2
II -2 4 5 14 7 6 7 15
40 4 5 20 7 6 7 14
1 2 3 4 5 6 7 8
40
-
5
10 -2 6 7
14 15 7
В отличие от Хоару, трудоемкость (быстродействие) пирамидальной сортировки не зависит от частного случая взаимного расположения элементов: даже уже упорядоченную последовательность, первый этап переразместит в виде пирамиды по трудоемкости максимально возможного количества обменов (протаскивания) элементов, которая равна высоте дерева, высота сбалансированного дерева равна двоичному логарифму.
1
Z log 2(n-i)
I N div 2
Log2(N(N-1))
0(f параметр) = const n log2N
Сортировка подсчетом
Сортировка называется сравнение и подсчет.
40 4 5 20 7 14 15 -2 k
0 0 0 0 0 0 0 0 count
0 1 1 1 1 1 1 1
0 0 0 0 0 0 1
0 0 0 0 1
0 8 7 1 5 6 4 3 2
20
Count[i] – количество элементов ki.
Расстановка элементов в соответствии Result[Count [i] + 1]:=k[i]
Распределяющий подсчет
В этом алгоритме ключами могут быть целые числа или приводимые к целым в диапазоне от a до c.
Ki Э [a…c]
a ≤ Ki ≤ C
a = min{Ki} – O(n)
c = max{Ki} – O(n)
Для подсчета количества используется вспомогательный массив
a = min{k}= 2
c = max{k} = 5
count [a…c]
4 2 4 5 4 2
0 0 0 0 count
2 3 4 5
2 0 3 1 count[k[i]++]
2 3 4 5
I этап инициализация массива count 0 0 0 0
II этап подсчет одинаковых ключей Count[i]++
-
0 3 1
III этап – заметим, что значением самой правой ячейки count показывает, сколько ячеек необходимо зарезервивать в результирующем массиве под хранение значения K[i] . В данном случае одна ячейка отводится под хранение 5, три ячейки под значения 4, 0 ячеек – под тройку и две ячейки под значение двойки. При помощи цикла расположим элементы по зарезерванным позициям. Заметим, что тройки могли бы начать располагаться после всех двоек, т.е. после количества, указанной в count.. Четверки располагаются по двойки и тройки, т.е. с позиции count[2]+count[3], а прибавляя count [4] мы получаем самую правую позицию, которую может занять k[i] ключ.
IV этап – расположение элементов.
|c - a| - должно быть небольшое
2*O(N) + O(c-a) + O(N) + O(c-a-1) + O(N)= const O(N) + const O(c-a)
Класс сортировок слиянием
Объединение двух упорядоченных последовательностей, которые обнаруживаются в исходной последовательности. В зависимости от принципа обнаружения упорядоченных фрагментов (подпоследовательностей) различают естественную и фиксированную сортировку двухпутевым слиянием.
Естественное двухпутевое слияние – ЕДС
В обоих алгоритмах ЭДС и ФДС используется память объемом 2N. Попеременно одна область служит источником, а другая – получателем предупорядоченных последовательностей. В источнике одна предупорядоченная расположена слева направо, а другая справа налево (в конце). В каждый момент времени сравнивается очередные элементы подпоследовательностей (если они еще не пустые), и в результат записывается наименьший (наибольший из этой пары).
Естественная упорядоченность нарушается, если следующий за слитным элементом нарушил упорядоченность. В получателе меняется направление записи, а в источнике начинается новая пара упорядоченных подпоследовательностей. Это завершается если в источнике один и тот же элемент рассматривается с обеих сторон. После чего источник с получателем меняются ролями
_
______ _____________
3 4 2 5 3 10 15 10 8 11 5 2
2 3 4 5 11 3 10 15 10 8 5 2
2 2 3 4 5 5 8 10 11 15 10 3
2 2 3 3 4 5 5 8 10 10 11 15
Наибольшее число операций выполняется при проверке ступеньки вниз, т.е. при выискивании упорядоченности. Чтобы отказаться от этих вычислений, фиксируем количество элементов слияемой последовательности: замечая, что последовательность из одного элемента упорядочена, объединяя такие последовательность, мы гарантированно получаем последовательность из двух элементов, а в следующий раз сливая из двух, получаем 4 элемента и т.д., кроме, быть может, последней подпоследовательности, если число элементов не является степенью 2.
Фиксированное двухпутевое слияние
3 4 2 5 3 10 15 10 8 11 5 2
2 3 2 11 3 10 15 10 8 5 5 4
2 3 4 5 3 10 10 15 11 8 5 2
2 2 3 3 4 5 5 8 10 10 11 15
Сравнивая, эффективности ЕДФ и ФДС заметим, что ФДС – предельный, наихудший случай ЕДС, поэтому при подсчете числа этапов слияния детерминированный количеством подпоследовательностью ФДС, i-том этапе ФДС количество элементов в слияемых последовательностях не превосходит 2i. Таким образом, количество этапов (наибольшее из возможных i), когда при объединение этих двух последовательностей. 2^(i - 1)+2^(i - 1) ≥ N
Таким образом, максимальное количество этапов фиксированное и равно log2N, а на каждом этапе в сравнении участвуют все N ключей. (O)N=log2N*const*N
Пример выполнения расчетов по практическому занятию
Задание: Написать программу реализации алгоритма пузырьковой сортировки для АТД «Очередь» (очередь с одной головой).
Решение:
type ochered=^Rec;
Rec=record
info: integer;
next: ochered;
end;
var
head, head1: ochered;
n, i, j, z, k, y, x, x1: integer;
nop:real;
procedure push(var head:ochered; x:integer); // 6
var a: ochered;
begin
new(a); //+1
a^.info:=x; //+2
a^.next:=head; //+2
head:=a; //+1
end;
procedure pop(var head:ochered; var x:integer); //8+
var a, p: ochered;
begin
a:=head; p:=head; //+2
while a^.next<>nil do begin //+2
p:=a; a:=a^.next; //+3
end;
x:=a^.info; p^.next:=nil; //+4
dispose(a); //+1















