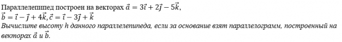
Параллелепипед построен на векторах a= 3+2 - 5k, b = l−j+4k, c = - Ответ на вопрос №221255
Вопрос
Вычислите высоту h данного параллелепипеда, если за основание взят параллелограмм, построенный на векторах a и b
Ответ

Важен лишь масштаб деяний. Их абсолютная величина. Знак же значения не имеет. Минус легко меняется на плюс, и наоборот. Вот только ноль ни на что никогда не меняется.
online


















