Ответ на вопрос №738853: Топология соединения компонентов, показанная на изображении, называется … звезда общая шина треугольник Топология соединения компонентов, показанная на изображении, - Ответ на вопрос №738853Топология соединения компонентов, показанная на изображении, - Ответ на вопрос №738853
2025-06-202025-06-20СтудИзба
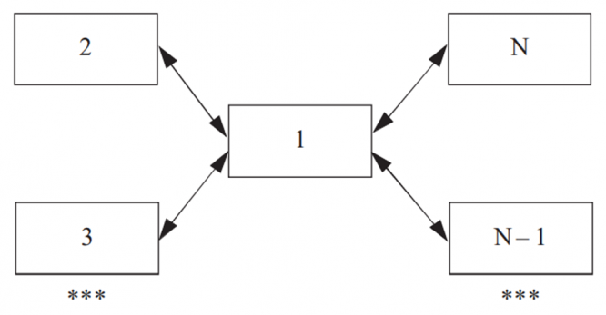
Топология соединения компонентов, показанная на изображении, - Ответ на вопрос №738853
Вопрос
Топология соединения компонентов, показанная на изображении, называется …
- звезда
- общая шина
- треугольник
Ответ
Этот вопрос в коллекциях

Гарантия сдачи без лишних хлопот! ✅🎓 Ответы на тесты по любым дисциплинам, базы вопросов, работы и услуги для Синергии, МЭИ и других вузов – всё уже готово! 🚀 🎯📚 Гарантия качества – или возврат денег! 💰✅