Какие расчетные условия прочности необходимы при - Ответ на вопрос по строительству №740526
Вопрос
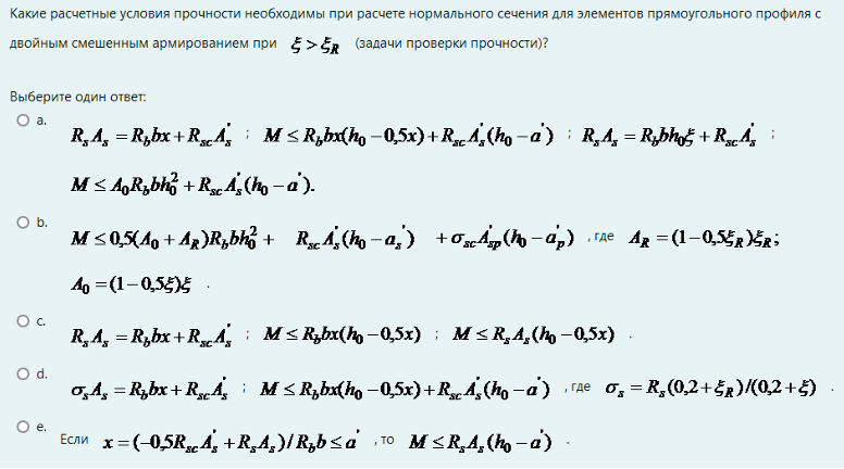
Какие расчетные условия прочности необходимы при расчете нормального сечения для элементов прямоугольного профиля с двойным смешенным армированием при ξ > ξR (задачи проверки прочности)?- RsAs = Rb bx + RscA`s; M ≤ Rb bx (h₀ – 0,5x) + RscA`s (h₀ – a`); RsAs = Rb bh₀ξ + RscA`s; M ≤ A₀Rb bh₀² + RscA`s(h₀ – a`s).
- M ≤ 0,5 (A₀ + AR) Rb bh₀² + Rsc A`s (h₀ – a`s) + σsc A`sp (h₀ – a`p) ,где AR = (1 – 0,5ξR) ξR; A₀ = (1 – 0,5ξ) ξ.
- RsAs = Rb bx + RscA`s; M ≤ Rb bx (h₀ – 0,5x); M ≤ RsAs (h₀ – 0,5x).
- σsAs = Rb bx + RscA`s; M ≤ Rb bx (h₀ – 0,5x) + Rsc A`s (h₀ – a`) , где σs = Rs (0,2 + ξR)/(0,2 + ξ).
- Если x = (–0,5RscA`s + RsAs) / Rb b ≤ a`, то M ≤ RsAs (h₀ – a`).
Ответ
Этот вопрос в коллекциях
-29%

📚Помощь в сдаче любых видов работ✒️Более 6000 готовых студенческих работ и тестов для НСПК, ОСЭК, НИИДПО, НАДПО и других ВУЗов👨🏫Гарантирую результат или полностью верну деньги!✅💰















