Ответ на вопрос по электротехнике №1026723: Рассчитайте активную мощность источника Рист (Вт) - ? Рассчитайте активную мощность источника Рист (Вт) - Ответ на вопрос по электротехнике №1026723Рассчитайте активную мощность источника Рист (Вт) - Ответ на вопрос по электротехнике №1026723
2025-10-272025-10-27СтудИзба
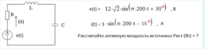
Рассчитайте активную мощность источника Рист (Вт) - Ответ на вопрос по электротехнике №1026723
Вопрос
Рассчитайте активную мощность источника Рист (Вт) - ?
Ответ

Если нужен другой вариант работы или отдельная задача из любой работы, пишите в комментарии
















