Файловая система S5FS
Файловая система S5FS
(файловая система Unix System V)
Файловая система характеризуется:
- иерархической структурой
- согласованной обработкой массивов данных
- возможностью создания и удаления файлов
- динамическим расширением файлов
- защитой информации в файлах
Рекомендуемые материалы
- трактовкой периферийных устройств(таких, как терминалы и ленточные
устройства) как файлов.
Файловая система организована в виде дерева с одной исходной вершиной, которая называется корнем (записывается: '/'); каждая вершина в древовидной структуре файловой системы, кроме листьев, является каталогом файлов.
Корневой каталог имеет вид:

bin Двоичные коды наиболее важных команд
boot Статические файлы загрузчика boot
dev Файлы устройств
etc Файлы настройки конфигурации системы
home Домашние каталоги пользователей
lib Разделяемые библиотеки
mnt Точка монтирования временно подключаемых систем
proc Псевдо-файловая система с информацией о процессах
root Домашний каталог (пользователя) root
sbin Наиболее важные системные двоичные коды
tmp Временные файлы
usr Вторая главная иерархия
var Переменные данные
Каждый из этих, а также расположенных на других уровнях, каталогов имеет строго определенное назначение, что обеспечивает удобство работы с файловой системой.
Устройство файловой системы:

В суперблоке содержится информация о системе в целом, т.е. тип, размер, размер блока ( 512, 1024, 2048 ), число свободных блоков, число свободных инодов, список свободных блоков, список свободных инодов.
В списке свободных инодов находится ограниченное число инодов. В этом списке содержатся ссылки на иноды в таблице инодов. По мере захвата инодов можно перечитать таблицу инодов с целью её заполнения. Когда список инодов пустеет, тогда ОС просматривает таблицу инодов и пополняет его.
В списке свободных блоков содержатся ссылки на все свободные блоки данных.
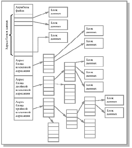
Инод – запись содержащая информацию о файле и его размещении.
Инод содержит информацию о: типе файла, времени доступа и последней модификации файла, атрибутах(чтение, запись, исполнение), идентификаторах пользователя и группы(UID, GID), размере. Там также содержатся прямые и косвенные ссылки на блоки данных. Прямой ссылкой можно адресовать файл в 1кб. Косвенная ссылка содержит ссылку на блок, содержащийся в области блоков данных, который содержит ссылки на блоки ей можно адресовать 256 кб. Ссылка двойной косвенности содержит ссылку на блок, который содержит ссылки на блоки, которые содержат ссылки на блоки. Адресовать можно около 50 мб (256*256).
В иноде указывается число ссылок на этот инод. Т.е. сколько имен у этого файла. Сами же имена файлов содержатся с специализированных файлах (называемых директории или каталоги). В директории 14 кб отводится под имя файла и 2 кб на ссылку на номер инода.

Рекомендуем посмотреть лекцию "Формат памяти системы".
Плюсы:
При фиксированном, относительно небольшом размере индексного узла поддерживать работу с файлами, размер которых может меняться от нескольких байтов до нескольких гигабайтов. Для маленьких файлов используется только прямая адресация, обеспечивающая максимальную производительность.
Минусы:
Уязвимость суперблока.
Список свободных блоков сделан неудобно.
Имя файла имеет фиксированную длину.





















