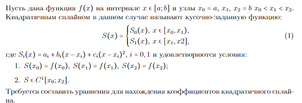
Для студентов МГТУ им. Н.Э.Баумана по предмету Вычислительная математикаЗадача 2.4Задача 2.4
5,0051
2023-10-122023-10-12СтудИзба
ДЗ: Задача 2.4
Описание

Характеристики домашнего задания
Предмет
Учебное заведение
Семестр
Просмотров
9
Размер
1,48 Mb
Список файлов
doc-spec
01titlepage.tex
bmstu.pdf
by-eps-converted-to.pdf
by.eps
common_id.tex
common_preamble.tex
common_title.tex
img.png
labs
educmm_txb_COMPMATHLAB-Solution_N_M
educmm_lab_Variant_N_M-def.tex
educmm_lab_Variant_N_M-id.tex
educmm_txb_COMPMATHLAB-Solution_N_M.tex
bibliographyVariantNM.bib
educmm_lab_Variant_N_M-Topics.tex
educmm_lab_Variant_N_M.pdf
educmm_lab_Variant_N_M.tcp
educmm_lab_Variant_N_M.tex
educmm_lab_Variant_N_M.tps
educmm_lab_Variant_N_M.upa
educmm_lab_Variant_N_M.upb
gitHeadInfo.gin
post-checkout.
post-commit.
post-merge.
utf8gost705u.bst
Комментарии
Нет комментариев
Стань первым, кто что-нибудь напишет!
МГТУ им. Н.Э.Баумана
k3berson

















