Для студентов НГТУ по предмету Устройства СВЧ и антенны (УСВЧиА)Симметричный вибраторСимметричный вибратор
4,96529509
2022-10-042022-10-04СтудИзба
Лабораторная работа 1: Симметричный вибратор
Описание
Симметричный вибратор
Цель работы
Изучение зависимости входного импеданса от длины и толщины симметричного цилиндрического вибратора.Определение входного импеданса вибратора расчетным и экспериментальным путем.
Ознакомление с устройством и настройкой симметрирующей приставки.
Изучение характеристик направленности одиночного и связанных вибраторов.
Рабочие формулы и исходные данные ![]()
- 1. Подвижный короткозамыкатель;
- 2, 3. Трубки, внутри трубки 3 проходит коаксиальный кабель, оплетка которого соединена внутри с трубкой 3, а жила – с трубкой 2;
- 5. Выходные клеммы симметрирующей приставки;
- 5. Симметричный вибратор, подсоединяемый к клеммам 4;
- 6. Коаксиальный кабель

- 1, 2. Трубки, которые образуют короткозамкнутый отрезок;
- 3. Подвижный короткозамыкатель;
- 4. Вибратор присоединяется к клеммам 4.

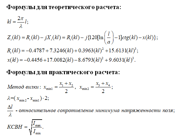
Теоертические расчеты
Экспериментальная часть
Вывод
Характеристики лабораторной работы
Учебное заведение
Семестр
Номер задания
Программы
Просмотров
8
Качество
Идеальное компьютерное
Размер
789,87 Kb
Список файлов
Маткад.mcd
Отчет.docx

Вам все понравилось? Получите кэшбэк - 40 рублей на Ваш счёт при покупке. Поставьте оценку и напишите положительный комментарий к купленному файлу. После Вы получите деньги на ваш счет.