Для студентов МГТУ им. Н.Э.Баумана по предмету ТермодинамикаГазовые смеси и теплоемкостиГазовые смеси и теплоемкости
5,0052
2022-09-082022-09-08СтудИзба
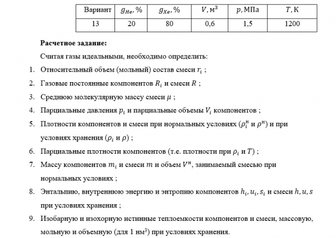
ДЗ 1: Газовые смеси и теплоемкости вариант 13
Описание
Характеристики домашнего задания
Предмет
Учебное заведение
Номер задания
Вариант
Программы
Просмотров
46
Качество
Идеальное компьютерное
Размер
70,45 Kb
Список файлов
Domashnee_zadanie_1.docx
МГТУ им. Н.Э.Баумана


















