Для студентов МГТУ им. Н.Э.Баумана по предмету ТермодинамикаДЗ№1 - Вариант 16ДЗ№1 - Вариант 16
5,00511
2021-10-152021-11-24СтудИзба
ДЗ 1: ДЗ№1 - Вариант 16 вариант 16
Описание
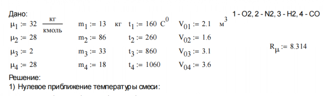
Сосуд разделён адиабатной перегородкой на четыре части, в каждой из которых содержится различные газов. После того как перегородка убрана, происходит так называемое «смешение в объеме» без теплообмена с окружающей средой. Состояние газов до смешения характеризуется следующими

Характеристики домашнего задания
Предмет
Учебное заведение
Номер задания
Вариант
Просмотров
134
Размер
260,92 Kb
Список файлов
ДЗ№1 - Вариант 16
1.png
2.png
3.png
4.png
5.png
6.png

Комментарии

В первых двух строчках сразу 2 ошибки, дальше всё решение идёт по одному месту(Все значения не сходятся