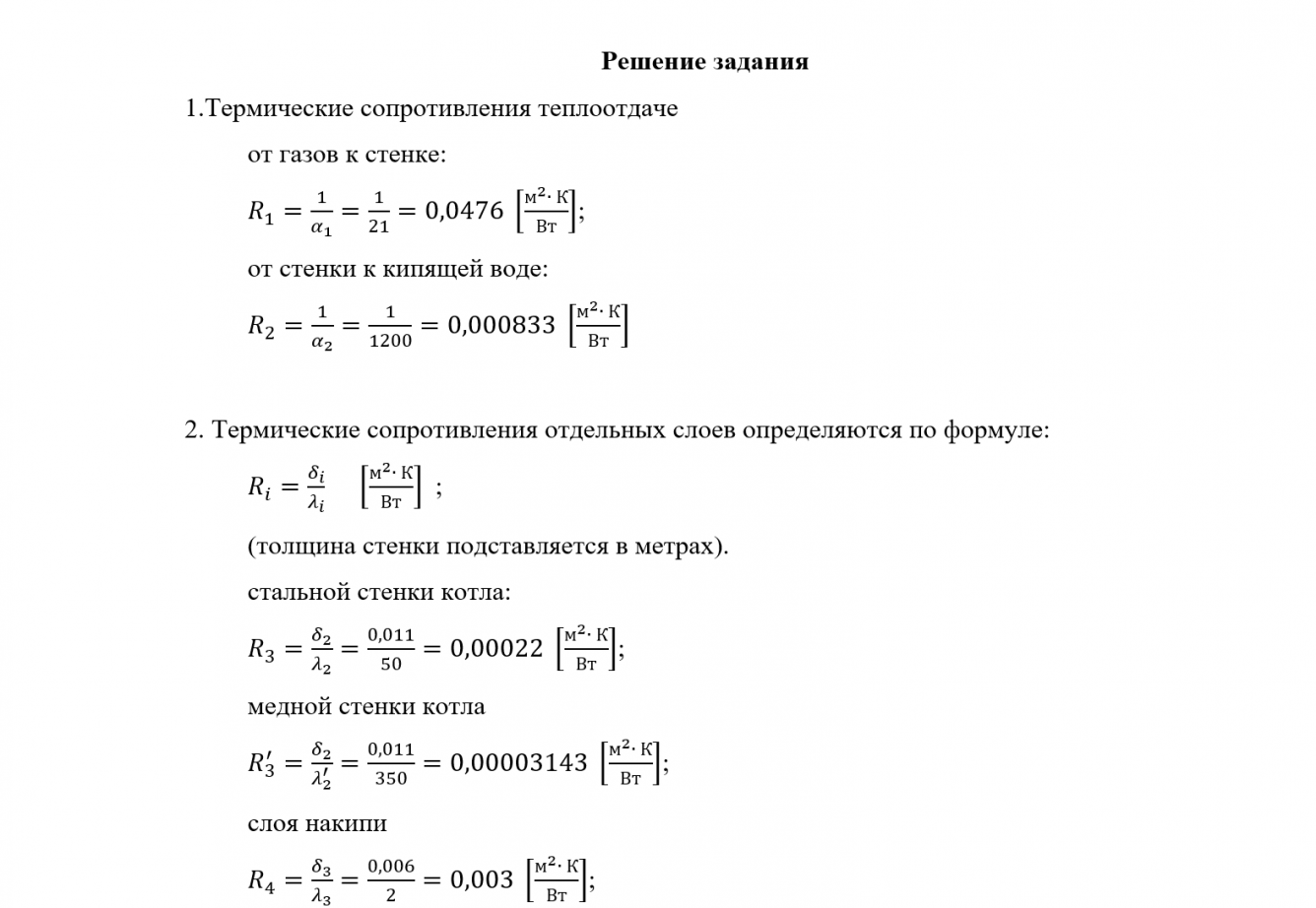
Для студентов МГТУ им. Н.Э.Баумана по предмету Термодинамика и теплопередачаТеплопередача через многослойную плоскую стенкуТеплопередача через многослойную плоскую стенку
5,0053
2025-09-042025-09-04СтудИзба
ДЗ 2: Теплопередача через многослойную плоскую стенку вариант 28
Описание
Характеристики домашнего задания
Учебное заведение
Семестр
Номер задания
Вариант
Просмотров
19
Размер
358,62 Kb
Преподаватели
Список файлов
ДЗ2 Лахуро В.Ю. СМ13-51Б.docx
ТиТ Лахуро дз2.cdw
Комментарии
Нет комментариев
Стань первым, кто что-нибудь напишет!
МГТУ им. Н.Э.Баумана



















