Для студентов МГТУ им. Н.Э.Баумана по предмету Тепломассообмен (ТМО)Расчет стационарного температурного поля осесимметричной многослойной цилиндрической стенкиРасчет стационарного температурного поля осесимметричной многослойной цилиндрической стенки
2022-10-282026-01-16СтудИзба
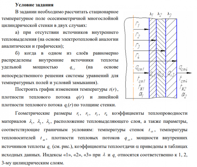
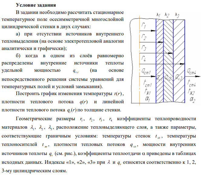
ДЗ 1: Расчет стационарного температурного поля осесимметричной многослойной цилиндрической стенки вариант 8
Описание
Характеристики домашнего задания
Предмет
Учебное заведение
Семестр
Номер задания
Вариант
Теги
Просмотров
7
Качество
Идеальное компьютерное
Размер
723,52 Kb
Список файлов
ТМО ДЗ1 Вариант 8.pdf
Комментарии
Нет комментариев
Стань первым, кто что-нибудь напишет!
МГТУ им. Н.Э.Баумана

















