ДЗ 3: Элементы математической статистики вариант 16
Описание
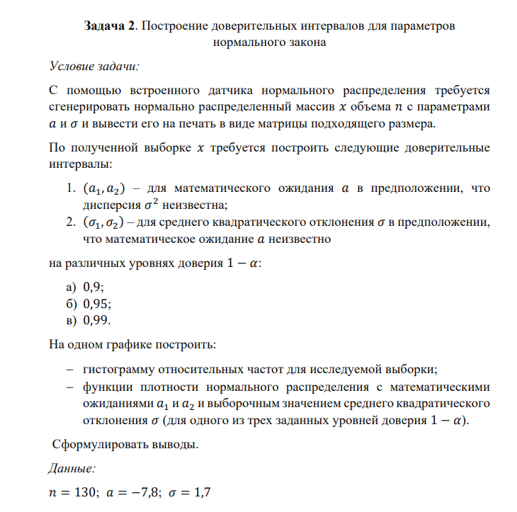
Три задачи из второго домашнего задания (в некоторых источниках - три лабораторных работы), выполнены в PTC Mathcad 15, приложены файлы маткада, файлы с готовыми для печати отчётами в ворде и файлы с исходными данными для составления отчёта. Методчики, по которым выполнялись задания лежат в дополнительных файлах.
![]()

Файлы условия, демо
Характеристики домашнего задания
Учебное заведение
Номер задания
Вариант
Программы
Теги
Просмотров
2
Качество
Идеальное компьютерное
Размер
2,06 Mb
Преподаватели
Список файлов
Задача 2.pdf
Задача 2
Задача 2_images
IMG0002_89311312.PNG
IMG0003_89311312.PNG
IMG0004_89311312.PNG
IMG0005_89311312.PNG
IMG0006_89311328.PNG
IMG0007_89311328.PNG
IMG0008_89311328.PNG
IMG0010_89311328.PNG
IMG0011_89311328.PNG
IMG0012_89311328.PNG
IMG0013_89311328.PNG
IMG0014_89311328.PNG
IMG0015_89311328.PNG
IMG0016_89311328.PNG
IMG0017_89311328.PNG
IMG0018_89311328.PNG
IMG0019_89311328.PNG
IMG0020_89311328.PNG
IMG0021_89311328.PNG
IMG0022_89311328.PNG
IMG0023_89311328.PNG
IMG0024_89311328.PNG
IMG0025_89311328.PNG
IMG0026_89311328.PNG
IMG0027_89311328.PNG
IMG0028_89311328.PNG
IMG0029_89311328.PNG
IMG0030_89311328.PNG
IMG0031_89311328.PNG
Задача 3.pdf
Задача 3
Задача 3_images
IMG0001_161694281.PNG
IMG0002_161694281.PNG
IMG0003_161694281.PNG
IMG0004_161694281.PNG
IMG0005_161694281.PNG
IMG0006_161694281.PNG
IMG0007_161694281.PNG
IMG0008_161694281.PNG
IMG0009_161694281.PNG
IMG0010_161694281.PNG
IMG0011_161694281.PNG
IMG0012_161694281.PNG
IMG0013_161694281.PNG
IMG0014_161694281.PNG
IMG0015_161694281.PNG
IMG0016_161694281.PNG
IMG0017_161694281.PNG
IMG0018_161694281.PNG
IMG0019_161694281.PNG
IMG0020_161694281.PNG
IMG0021_161694281.PNG
IMG0022_161694281.PNG
IMG0023_161694281.PNG
IMG0024_161694281.PNG
IMG0025_161694296.PNG
IMG0026_161694296.PNG
IMG0027_161694296.PNG
IMG0028_161694296.PNG
IMG0029_161694296.PNG
Задача 1.pdf
Задача 1
Задача 1.docx
Задача 1.xmcd
Комментарии
Нет комментариев
Стань первым, кто что-нибудь напишет!
МГТУ им. Н.Э.Баумана
me0wski
















