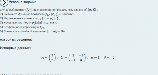
Для студентов МГТУ им. Н.Э.Баумана по предмету Теория вероятностей и математическая статистика (ТВиМС)Nomotex Случайный векторNomotex Случайный вектор
5,0051
2022-11-042022-11-04СтудИзба
ДЗ 1: Nomotex Случайный вектор вариант 1
Описание
Характеристики домашнего задания
Учебное заведение
Номер задания
Вариант
Теги
Просмотров
56
Качество
Фото рукописных листов
Размер
243,5 Kb
Список файлов
7e3ac61a-1401-429c-8b0b-8292310ce1cd.jpeg

pokupaite moi raboti i vsyo budet good