Ответы к тесту/контрольной 1, 2, 3: Контрольная работа 1-3 Теория множеств в задачах управления вариант 10
Описание
КР1
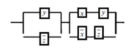
1. Составить релейно-контактную схему, реализующую функцию проводимости:
2. Упростить релейно-контактную схему и записать функцию проводимости:
КР2
Для функции из таблицы, соответствующей номеру своего варианта, выполнить следующее:
1) Составить таблицу истинности.
2) Записать СДНФ и СКНФ функции.
3) Упростить выражение для СДНФ с помощью карт Карно.
4) Составить комбинационную схему устройства, реализующего заданную СДНФ после упрощения
КР3
Состав заданий:
1. Лингвистические переменные и нечеткие числа.
2.Лингвистические модификаторы нечетких множеств.
3. Арифметические операции над нечеткими множествами
1. Составить релейно-контактную схему, реализующую функцию проводимости:
2. Упростить релейно-контактную схему и записать функцию проводимости:
КР2
Для функции из таблицы, соответствующей номеру своего варианта, выполнить следующее:
1) Составить таблицу истинности.
2) Записать СДНФ и СКНФ функции.
3) Упростить выражение для СДНФ с помощью карт Карно.
4) Составить комбинационную схему устройства, реализующего заданную СДНФ после упрощения
КР3 Состав заданий:
1. Лингвистические переменные и нечеткие числа.
2.Лингвистические модификаторы нечетких множеств.
3. Арифметические операции над нечеткими множествами
Характеристики ответов (шпаргалок) к КР
Учебное заведение
Семестр
Вариант
Просмотров
25
Размер
1,03 Mb
Список файлов
КР1.docx
КР2.docx
КР3.docx
Комментарии
Нет комментариев
Стань первым, кто что-нибудь напишет!
МТУСИ
prototir31














