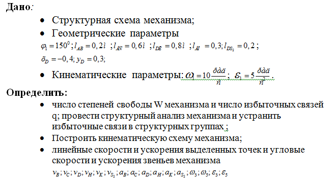
Для студентов МГТУ им. Н.Э.Баумана по предмету Теория механизмов и машин (ТММ)Типовой расчёт 1 и 2, Фи = 150Типовой расчёт 1 и 2, Фи = 150
1,0051
2013-10-052013-10-05СтудИзба
ДЗ: Типовой расчёт 1 и 2, Фи = 150 вариант 16
Описание

Сделано совсем не идеально, поэтому цена сильно снижена (90 вместо 500). Но во многих случаях прокатывает.
Характеристики домашнего задания
Учебное заведение
Семестр
Вариант
Просмотров
1691
Качество
Идеальное компьютерное
Размер
262,15 Kb
Список файлов
4 сем 16 вар дз 1, 2
2 типовик.doc
Drawing1.bak
Drawing1.dwg
Drawing1.frw
~$ТММ 16.doc
ТММ 16.doc

Зарабатывай на студизбе! Просто выкладывай то, что так и так делаешь для своей учёбы: ДЗ, шпаргалки, решённые задачи и всё, что тебе пригодилось.
Начать зарабатывать
Начать зарабатывать