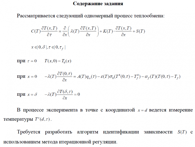
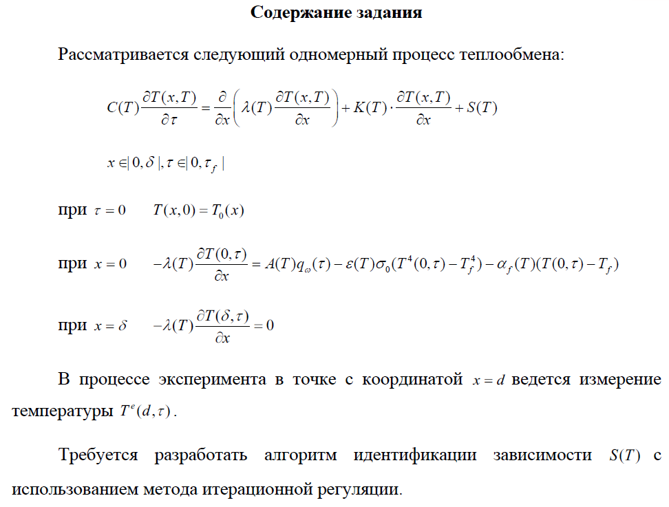
Для студентов МГТУ им. Н.Э.Баумана по предмету Теория и методы решения обратных задачДомашнее задание (вариант №4)Домашнее задание (вариант №4)
5,0051
2020-10-222020-10-22СтудИзба
ДЗ: Домашнее задание (вариант №4)
Описание
Характеристики домашнего задания
Учебное заведение
Просмотров
28
Размер
325,85 Kb
Список файлов
Домашнее задание (вариант №4).pdf

НОВИНКА: отчеты по практикам! Поиск - по названию предприятия в тэге. База учебных материалов МГТУ им. Н.Э. Баумана в формате pdf, оригиналы файлов отсутствуют (если иное не оговорено в описании). Вопросы задавайте ДО покупки в комментариях под файлами.