Для студентов МГТУ им. Н.Э.Баумана по предмету Теория функций комплексного переменного (ТФКП)Ряды ФурьеРяды Фурье
5,0053
2022-06-142024-09-10СтудИзба
ДЗ 3: Ряды Фурье вариант 25
-62%
Описание

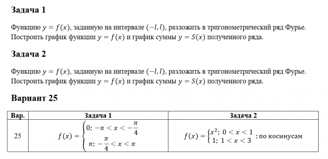
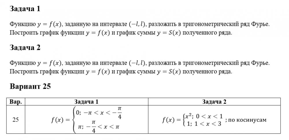
Задача 1 Функцию y=f(x), заданную на интервале (-l,l), разложить в тригонометрический ряд Фурье. Построить график функции y=f(x) и график суммы y=S(x) полученного ряда. Задача 2 Функцию y=f(x), заданную на интервале (-l,l), разложить в тригонометрический ряд Фурье. Построить график функции y=f(x) и график суммы y=S(x) полученного ряда. Вариант 25 Вар.Задача 1Задача 2 25f(x)={█(0; -π<x<-π/4@π; -π/4<x<π)┤f(x)={█(x^2; 0<x<1@1; 1<x<3)┤ ;по косинусам .
Характеристики домашнего задания
Учебное заведение
Семестр
Номер задания
Вариант
Просмотров
57
Качество
Фото печатных листов
Размер
151,34 Kb
Список файлов
Ряды Фурье.pdf

Вам все понравилось? Получите кэшбэк - 40 рублей на Ваш счёт при покупке. Поставьте оценку и напишите положительный комментарий к купленному файлу. После Вы получите деньги на ваш счет.