Для студентов МГТУ им. Н.Э.Баумана по предмету Теория функций комплексного переменного (ТФКП)Ряды ФурьеРяды Фурье
5,0051
2022-01-292024-09-10СтудИзба
ДЗ 3: Ряды Фурье вариант 7
-62%
Описание

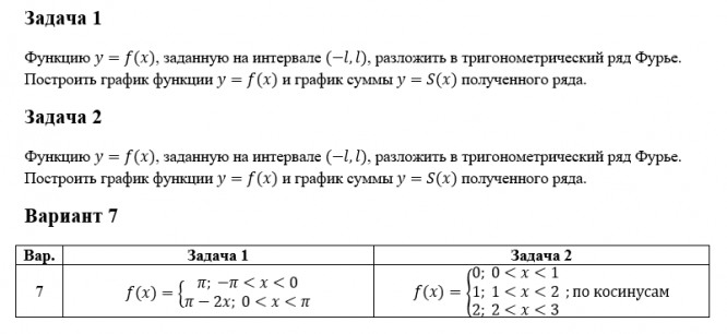
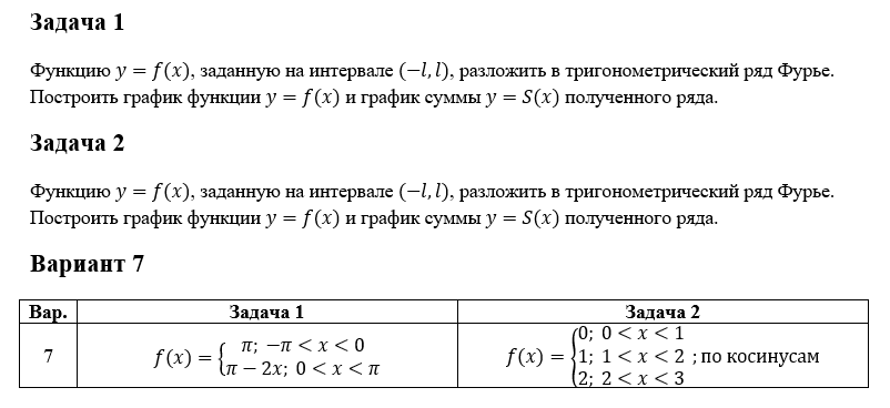
Задача 1 Функцию y=f(x), заданную на интервале (-l,l), разложить в тригонометрический ряд Фурье. Построить график функции y=f(x) и график суммы y=S(x) полученного ряда. Задача 2 Функцию y=f(x), заданную на интервале (-l,l), разложить в тригонометрический ряд Фурье. Построить график функции y=f(x) и график суммы y=S(x) полученного ряда. Вариант 7 Вар.Задача 1Задача 2 7f(x)={█(π; -π<x<0@π-2x; 0<x<π)┤f(x)={█(0; 0<x<1@1; 1<x<2@2; 2<x<3)┤ ;по косинусам .
Характеристики домашнего задания
Учебное заведение
Семестр
Номер задания
Вариант
Просмотров
66
Качество
Скан рукописных листов
Размер
3,78 Mb
Список файлов
Ряды Фурье.pdf

Вам все понравилось? Получите кэшбэк - 40 рублей на Ваш счёт при покупке. Поставьте оценку и напишите положительный комментарий к купленному файлу. После Вы получите деньги на ваш счет.