Для студентов МГТУ им. Н.Э.Баумана по предмету Теория функций комплексного переменного (ТФКП)Ряды ФурьеРяды Фурье
5,0055
2018-01-102024-09-10СтудИзба
ДЗ 3: Ряды Фурье вариант 8
-62%
Описание

Показать/скрыть дополнительное описание
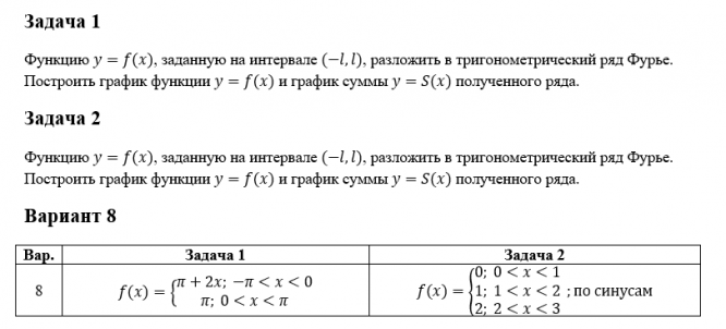
Задача 1 Функцию y=f(x), заданную на интервале (-l,l), разложить в тригонометрический ряд Фурье. Построить график функции y=f(x) и график суммы y=S(x) полученного ряда. Задача 2 Функцию y=f(x), заданную на интервале (-l,l), разложить в тригонометрический ряд Фурье. Построить график функции y=f(x) и график суммы y=S(x) полученного ряда. Вариант 8 Вар.Задача 1Задача 2 8f(x)={█(π+2x; -π<x<0@π; 0<x<π)┤f(x)={█(0; 0<x<1@1; 1<x<2@2; 2<x<3)┤ ;по синусам .
Характеристики домашнего задания
Учебное заведение
Семестр
Номер задания
Вариант
Просмотров
465
Качество
Фото рукописных листов
Размер
10,45 Mb
Список файлов
Ряды Фурье.pdf

Вам все понравилось? Получите кэшбэк - 40 рублей на Ваш счёт при покупке. Поставьте оценку и напишите положительный комментарий к купленному файлу. После Вы получите деньги на ваш счет.