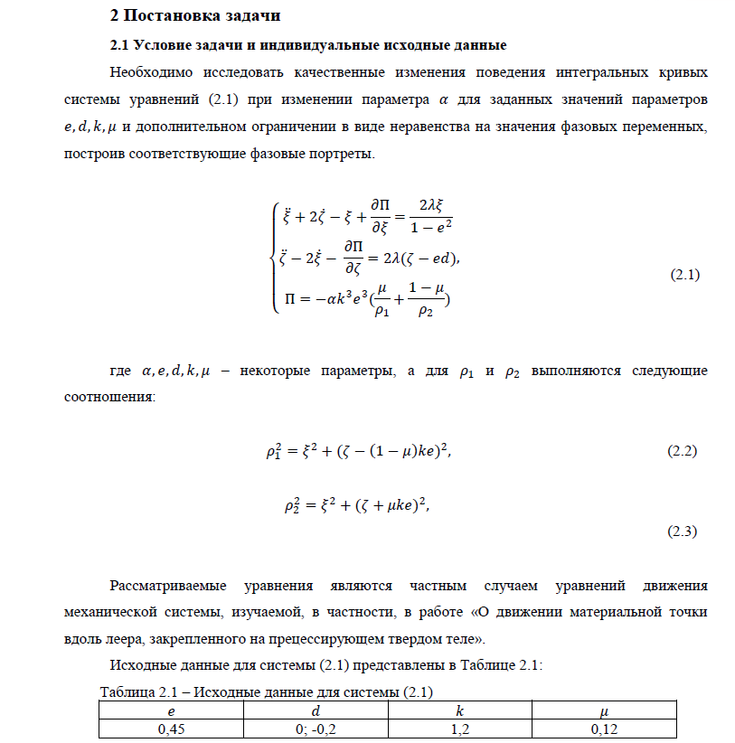
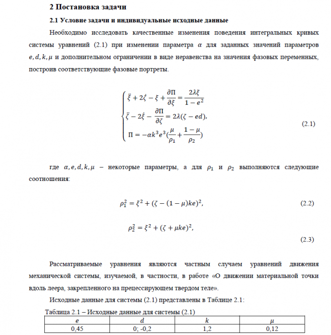
Для студентов МГТУ им. Н.Э.Баумана по предмету Теория функций комплексного переменного (ТФКП)Качественное исследование решений системы дифференциальных уравнений специального вида с дополнительным условием в фазовой плоскости (e = 0.45, d = 0Качественное исследование решений системы дифференциальных уравнений специального вида с дополнительным условием в фазовой плоскости (e = 0.45, d = 0
4,8858659
2021-03-242021-03-24СтудИзба
Качественное исследование решений системы дифференциальных уравнений специального вида с дополнительным условием в фазовой плоскости (e = 0.45, d = 0, d = -0.2, k = 1.2, мю = 0.12)
Описание
Характеристики курсовой работы
Учебное заведение
Семестр
Просмотров
1
Размер
1,13 Mb
Список файлов
Качественное исследование решений системы ДУ (e = 0.45, d = 0, d = -0.2, k = 1.2, мю = 0.12).pdf

НОВИНКА: отчеты по практикам! Поиск - по названию предприятия в тэге. База учебных материалов МГТУ им. Н.Э. Баумана в формате pdf, оригиналы файлов отсутствуют (если иное не оговорено в описании). Вопросы задавайте ДО покупки в комментариях под файлами.