Для студентов МГТУ им. Н.Э.Баумана по предмету Теория функций комплексного переменного (ТФКП)Качественное исследование решений системы дифференциальных уравнений специального вида с дополнительным условием в фазовой плоскости (d = 0, d = -0.3Качественное исследование решений системы дифференциальных уравнений специального вида с дополнительным условием в фазовой плоскости (d = 0, d = -0.3
4,8858666
2021-03-242021-03-24СтудИзба
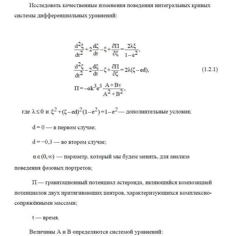
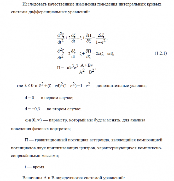
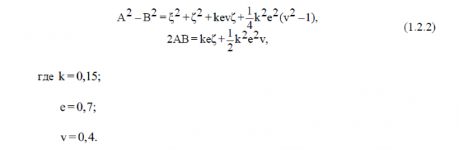
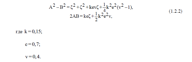
Качественное исследование решений системы дифференциальных уравнений специального вида с дополнительным условием в фазовой плоскости (d = 0, d = -0.3, alpha = 0...inf, k = 0.15, e = 0.7, v = 0.4)
Описание
Характеристики курсовой работы
Учебное заведение
Семестр
Просмотров
5
Размер
1,6 Mb
Список файлов
Качественное исследование решений системы ДУ (d = 0, d = -0.3, alpha = 0...inf, k = 0.15, e = 0.7, v = 0.4).pdf

НОВИНКА: отчеты по практикам! Поиск - по названию предприятия в тэге. База учебных материалов МГТУ им. Н.Э. Баумана в формате pdf, оригиналы файлов отсутствуют (если иное не оговорено в описании). Вопросы задавайте ДО покупки в комментариях под файлами.