Для студентов МГТУ им. Н.Э.Баумана по предмету Теория функций комплексного переменного (ТФКП)РК 3 по ТФКП и ОИРК 3 по ТФКП и ОИ
5,0055
2022-01-292022-01-29СтудИзба
Ответы к контрольной работе: РК 3 по ТФКП и ОИ вариант 9
Описание
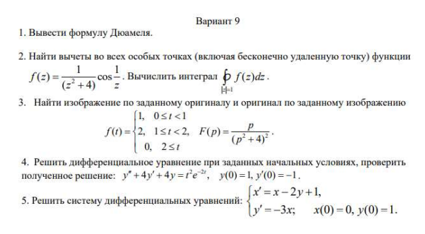
Решение РК 3 по ТФКП и ОИ. Билет 9 с теорией ![]()

Характеристики ответов (шпаргалок) к КР
Учебное заведение
Семестр
Вариант
Просмотров
186
Размер
505,35 Kb
Список файлов
Комментарии
Нет комментариев
Стань первым, кто что-нибудь напишет!
МГТУ им. Н.Э.Баумана


















