КФУ; Знакомство с системой компьютерной математики Matlab, Вариант 7
Описание
Вариант 7
1. Изучить необходимый теоретический материал.
2. Вычислить арифметическое выражение согласно индивидуальному варианту и сохранить полученный результат в виде файла.
3. Решить матричное уравнение согласно индивидуальному варианту и проверить правильность полученного решения.
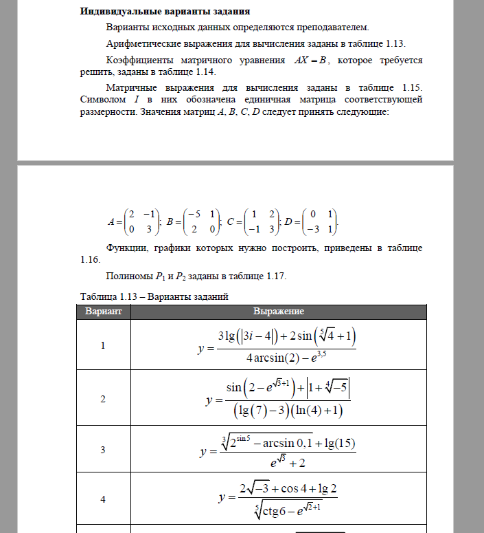
4. Вычислить матричное выражение согласно индивидуальному варианту при заданных значениях матриц A, B, C, D.
5. Для матрицы, полученной в результате выполнения п. 4, определить: максимальный и минимальный элемент, сумму всех элементов, сумму диагональных элементов, транспонированную матрицу, ранг матрицы, определитель матрицы, обратную матрицу, собственные вектора и собственные значения, коэффициенты характеристического полинома.
6. Протабулировать функцию согласно индивидуальному варианту с шагом 0.01 на любом отрезке из области определения и построить её график.
7. Для двух полиномов P1 и P2 согласно индивидуальному варианту: вычислить значения полиномов, подставив значение p, равное 1; вычислить произведение полиномов P1 и P2; разделить полином P1 на полином P2; вычислить производные полиномов P1 и P2; вычислить корни полиномов P1 и P2; по найденным корням вычислить коэффициенты полиномов, сравнить эти коэффициенты с коэффициентами полиномов P1 и P2.
8. Сделать выводы по лабораторной работе.
Показать/скрыть дополнительное описаниеКФУ; Знакомство с системой компьютерной математики Matlab 1. Изучить необходимый теоретический материал. 2. Вычислить арифметическое выражение согласно индивидуальному варианту и сохранить полученный результат в виде файла. 3. Решить матричное уравнение согласно индивидуальному варианту и проверить правильность полученного решения. 4. Вычислить матричное выражение согласно индивидуальному варианту при заданных значениях матриц A, B, C, D. 5. Для матрицы, полученной в результате выполнения п. 4, определить: максимальный и минимальный элемент, сумму всех элементов, сумму диагональных элементов, транспонированную матрицу, ранг матрицы, определитель матрицы, обратную матрицу, собственные вектора и собственные значения, коэффициенты характеристического полинома.
6. Протабулировать функцию согласно индивидуальному варианту с шагом 0.01 на любом отрезке из области определения и построить её график. 7. Для двух полиномов P1 и P2 согласно индивидуальному варианту: вычислить значения полиномов, подставив значение p, равное 1; вычислить произведение полиномов P1 и P2; разделить полином P1 на полином P2; вычислить производные полиномов P1 и P2; вычислить корни полиномов P1 и P2; по найденным корням вычислить коэффициенты полиномов, сравнить эти коэффициенты с коэффициентами полиномов P1 и P2. 8. Сделать выводы по лабораторной работе..
КФУ в г. Набережные Челны
Gabriel













