Для студентов ТУСУР по предмету Теория автоматического управления (ТАУ)Задана структура ЭМС с обратными связями по моменты нагрузкиЗадана структура ЭМС с обратными связями по моменты нагрузки
5,0053209
2025-01-142025-01-14СтудИзба
Курсовая работа: Задана структура ЭМС с обратными связями по моменты нагрузки
Описание
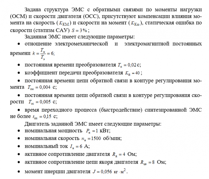
Задана структура ЭМС с обратными связями по моменты нагрузки (ОСМ) и скорости двигателя (ОСС), присутствуют компенсации влияния момента на скорость () и скорости на момент (), статическая ошибка по скорости (статизм САУ) ;
Заданная ЭМС имеет следующие параметры:
СОДЕРЖАНИЕ
1 Анализ ТЗ................................................................................................... 5
2 Анализ характеристик нескорректированной ЭМС................................... 8
2.1 Анализ контура регулирования скорости............................................ 8
2.2 Анализ контура регулирования момента........................................... 10
2.3 Анализ результатов расчета............................................................... 11
3 Оптимальный синтез ЭМС и расчет характеристик ЭМС........................ 12
3.1 Синтез контура регулирования момента............................................ 12
3.2 Синтез контура регулирования скорости........................................... 13
4 Электронное моделирование ЭМС........................................................... 16
5 Заключение............................................................................................... 20
Заданная ЭМС имеет следующие параметры:
- отношение электромеханической и электромагнитной постоянных времени
- постоянная времени преобразователя с;
- коэффициент передачи преобразователя ;
- постоянная времени цепи обратной связи в контуре регулирования момента с;
- постоянная времени цепи обратной связи в контуре регулирования скорости с;
- время переходного процесса (быстродействие) синтезированной ЭМС не более с;
- номинальная мощность кВт;
- номинальная скорость об/мин;
- номинальный ток А;
- активное сопротивление двигателя Ом;
- активное сопротивление цепи якоря двигателя Ом;
- момент инерции двигателя .

СОДЕРЖАНИЕ
1 Анализ ТЗ................................................................................................... 5
2 Анализ характеристик нескорректированной ЭМС................................... 8
2.1 Анализ контура регулирования скорости............................................ 8
2.2 Анализ контура регулирования момента........................................... 10
2.3 Анализ результатов расчета............................................................... 11
3 Оптимальный синтез ЭМС и расчет характеристик ЭМС........................ 12
3.1 Синтез контура регулирования момента............................................ 12
3.2 Синтез контура регулирования скорости........................................... 13
4 Электронное моделирование ЭМС........................................................... 16
5 Заключение............................................................................................... 20
Характеристики курсовой работы
Учебное заведение
Просмотров
2
Качество
Идеальное компьютерное
Размер
472,5 Kb
Список файлов
тау-кп.doc

Если нужен другой вариант работы или отдельная задача из любой работы, пишите в комментарии