Для студентов МГТУ им. Н.Э.Баумана по предмету Теория управления нелинейных системАнализ особых точек нелинейных системАнализ особых точек нелинейных систем
5,0052
2024-07-282024-07-28СтудИзба
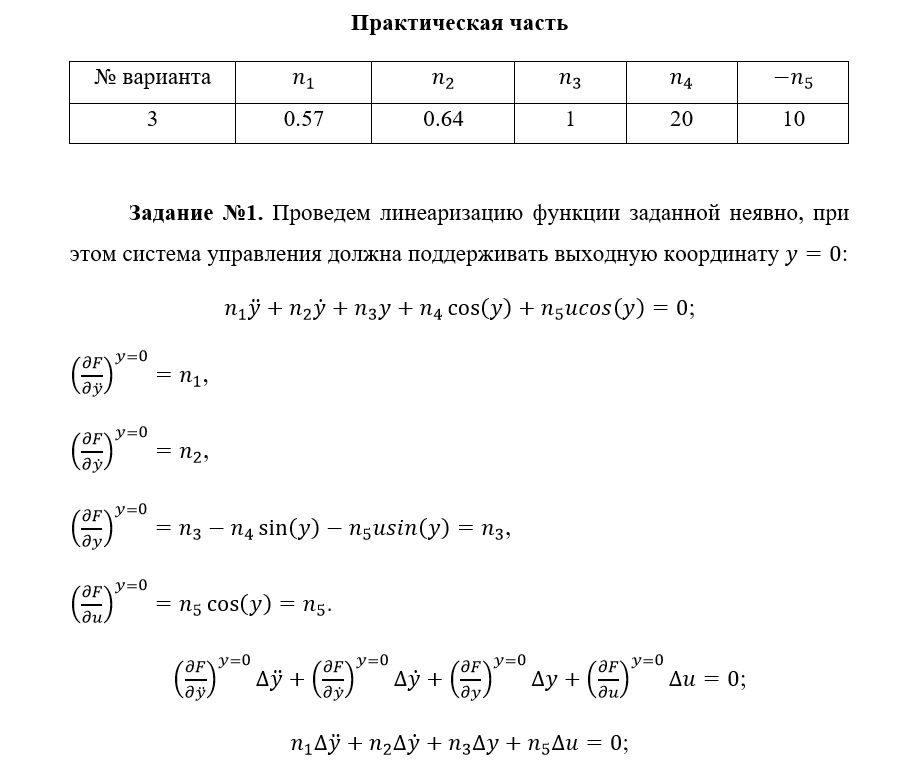
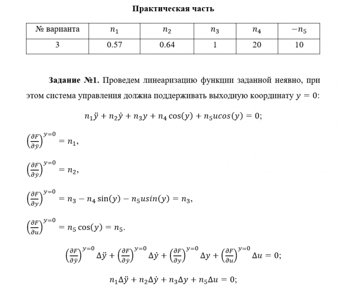
Лабораторная работа 1: Анализ особых точек нелинейных систем вариант 3
Описание
Отчёт по лабораторной работе №1 по теории управления нелинейных систем "Анализ особых точек нелинейных систем". Работа выполнена в программе SimInTech, 3 вариант
![]()
Характеристики лабораторной работы
Учебное заведение
Номер задания
Вариант
Просмотров
30
Качество
Идеальное компьютерное
Размер
2,1 Mb
Преподаватели
Список файлов
Отчёт по лр1.docx
МГТУ им. Н.Э.Баумана


















