ДЗ 2: Домашнее задание
Описание
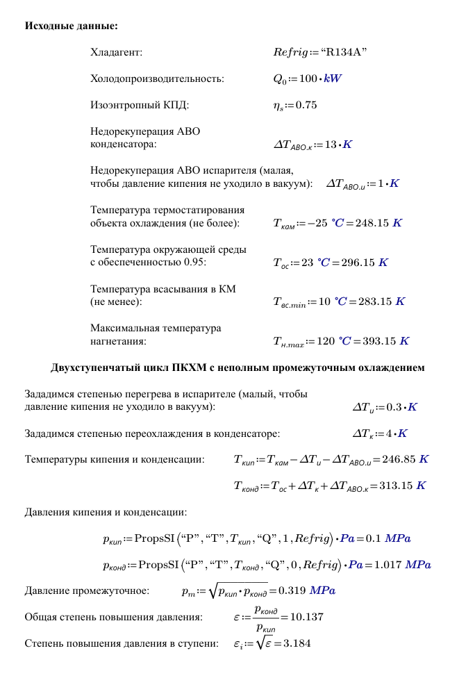
Рабочее вещество - R134A
![]()

Характеристики домашнего задания
Учебное заведение
Семестр
Номер задания
Просмотров
6
Размер
1,04 Mb
Преподаватели
Список файлов
R134A.docx
R134A.mcdx
R134A.pdf
Комментарии
Нет комментариев
Стань первым, кто что-нибудь напишет!
МГТУ им. Н.Э.Баумана
















