Для студентов МГТУ им. Н.Э.Баумана по предмету Теоретическая механикаКинематика сложного движения точкиКинематика сложного движения точки
4,9958896
2025-06-082025-06-08СтудИзба
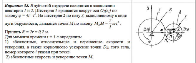
ДЗ 3: Кинематика сложного движения точки вариант 35
-66%
Описание
Зачтено на максимальный балл
При покупке оставьте комментарии и Вы можете получить подарок!! 🎁 🎁 🎁 🎁🎁🎁🎁В файле есть полное решение ДЗ 🔥 😍

Характеристики домашнего задания
Предмет
Учебное заведение
Семестр
Номер задания
Вариант
Программы
Просмотров
1
Качество
Идеальное компьютерное
Размер
575,39 Kb
Список файлов
Вариант 35 - Сложное движение.docx
Вариант 35 - Сложное движение.pdf

Ваше удовлетворение является нашим приоритетом, если вы удовлетворены нами, пожалуйста, оставьте нам 5 ЗВЕЗД и позитивных комментариев. Спасибо большое!. Смотрите файлы в моем профиле, там есть много полезных !