Для студентов МГТУ им. Н.Э.Баумана по предмету Теоретическая механикаКинематика сложного движения точкиКинематика сложного движения точки
5,0052
2025-05-232025-05-23СтудИзба
Кинематика сложного движения точки. Термех 2 семестр, ДЗ№3, 22 Вариант
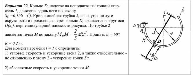
ДЗ 3: Кинематика сложного движения точки вариант 22
Описание
Характеристики домашнего задания
Предмет
Учебное заведение
Семестр
Номер задания
Вариант
Просмотров
44
Качество
Скан рукописных листов
Размер
25,12 Mb
Список файлов
Отсканированные документы.pdf
Комментарии
Нет комментариев
Стань первым, кто что-нибудь напишет!
МГТУ им. Н.Э.Баумана
mierl


















