ДЗ 2: Кинематика плоского движения твердого тела вариант 18
Описание




Кинематика плоского движения твёрдого тела
Каждый вариант курсового задания содержит одну задачу. Рассматриваемая в заданиимеханическая система имеет две степени свободы. Для каждого варианта заданы законыдвижения двух звеньев или одного звена и точки другого звена или нити.
На схемах механизмов указаны начала и положительные направления отсчета величин, определяющих законы движения. Законы движения справедливы в пределах отрезка времени , который содержит и расчетный момент времени .Схемы механических систем изображены на рисунках для расчетного момента времени .
Для момента времени требуется:
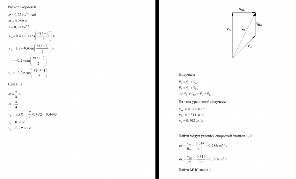
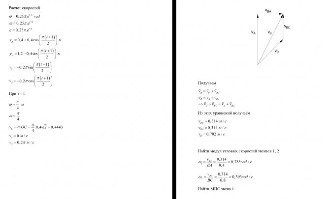
1) определить скорости и ускорения точек A, B,C, угловые скорости и ускорения всех звеньев механизмов; по векторным формулам построить многоугольники скоростей и ускорений точек;
2) найти положение мгновенного центра скоростей (МЦС) звеньев механизма и мгновенного центра ускорений (МЦУ) звена 2, с их помощью проверить правильность нахождения скорости и ускорения точки B ;
3) нанести на рисунок механизма векторы скоростей и ускорений точек A, B,C, обозначить круговыми стрелками направления угловых скоростей и ускорений звеньев;
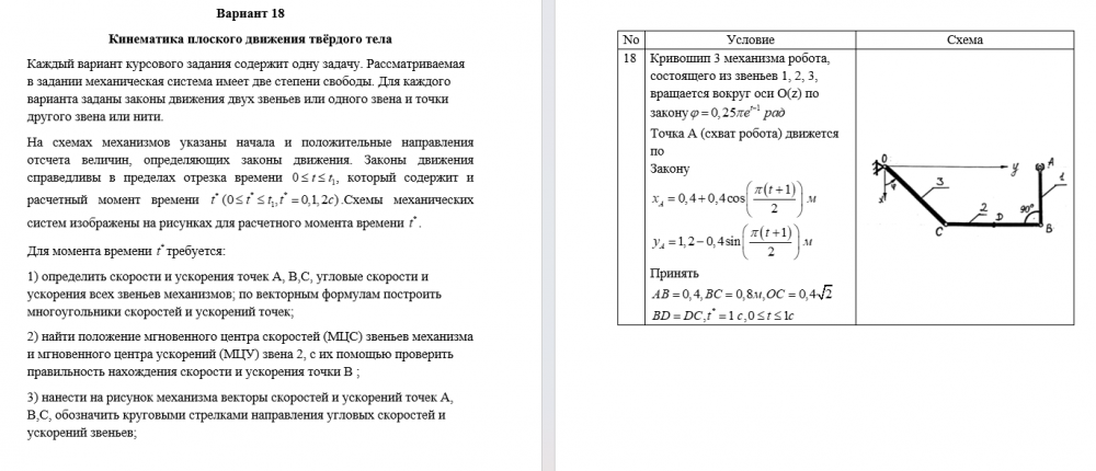
Кривошип 3 механизма робота, |
Кинематика плоского движения твёрдого тела Каждый вариант курсового задания содержит одну задачу. Рассматриваемая в задании механическая система имеет две степени свободы. Для каждого варианта заданы законы движения двух звеньев или одного звена и точки другого звена или нити. На схемах механизмов указаны начала и положительные направления отсчета величин, определяющих законы движения. Законы движения справедливы в пределах отрезка времени , который содержит и расчетный момент времени .Схемы механических систем изображены на рисунках для расчетного момента времени . Для момента времени требуется: 1) определить скорости и ускорения точек A, B,C, угловые скорости и ускорения всех звеньев механизмов; по векторным формулам построить многоугольники скоростей и ускорений точек; 2) найти положение мгновенного центра скоростей (МЦС) звеньев механизма и мгновенного центра ускорений (МЦУ) звена 2, с их помощью проверить правильность нахождения скорости и ускорения точки B ; 3) нанести на рисунок механизма векторы скоростей и ускорений точек A, B,C, обозначить круговыми стрелками направления угловых скоростей и ускорений звеньев Кривошип 3 механизма робота, состоящего из звеньев 1, 2, 3, вращается вокруг оси O(z) по закону Точка А (схват робота) движется по Закону Принять.
Характеристики домашнего задания
Список файлов
