Для студентов МГТУ им. Н.Э.Баумана по предмету Теоретическая механикаКинематика сложного движения точкиКинематика сложного движения точки
4,865171
2022-04-292022-04-29СтудИзба
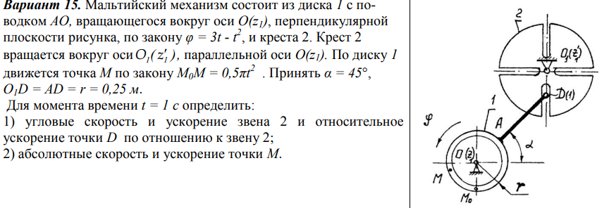
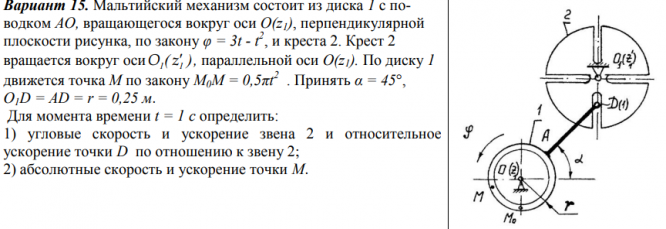
ДЗ 3: Кинематика сложного движения точки вариант 15
Описание
Характеристики домашнего задания
Предмет
Учебное заведение
Семестр
Номер задания
Вариант
Просмотров
38
Качество
Скан рукописных листов
Размер
2,16 Mb
Список файлов
Кинематика сложного движения точки Вариант-15.pdf
МГТУ им. Н.Э.Баумана



















