Для студентов МГТУ им. Н.Э.Баумана по предмету Теоретическая механикаКинематика сложного движения точкиКинематика сложного движения точки
5,0051
2022-04-232025-02-07СтудИзба
ДЗ 3: Кинематика сложного движения точки вариант 22
-43%
Описание
Типовой расчет по теоретической механике, "Кинематика сложного движения точки", зачтено
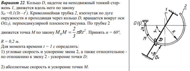
Условие:
Пример решения:
![]()
Условие:


Характеристики домашнего задания
Предмет
Учебное заведение
Семестр
Номер задания
Вариант
Просмотров
64
Качество
Фото рукописных листов
Размер
1,09 Mb
Список файлов
Вариант 22 Кинематика сложного 460.pdf

Спасибо за покупку! Я буду очень рад, если поставишь справедливую оценку купленному файлу :3 Ищи больше работ в моём профиле, там много нужного тебе!