Для студентов МГТУ им. Н.Э.Баумана по предмету Теоретическая механикаКинематика сложного движения точкиКинематика сложного движения точки
5,0051
2020-11-182020-11-18СтудИзба
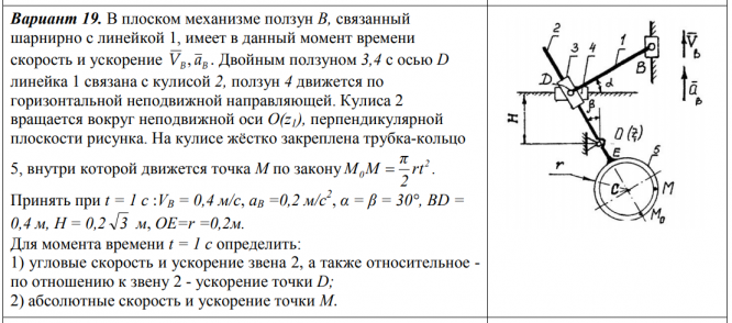
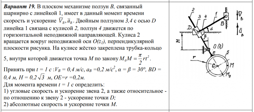
ДЗ 3: Кинематика сложного движения точки вариант 19
Описание
Характеристики домашнего задания
Предмет
Учебное заведение
Семестр
Номер задания
Вариант
Просмотров
68
Качество
Скан рукописных листов
Размер
2,49 Mb
Список файлов
Теормех_ ТР-3.pdf
Комментарии
Нет комментариев
Стань первым, кто что-нибудь напишет!
МГТУ им. Н.Э.Баумана


















