Для студентов МГТУ им. Н.Э.Баумана по предмету Теоретическая механикаКинематика сложного движения точкиКинематика сложного движения точки
5,0055
2020-09-272020-09-27СтудИзба
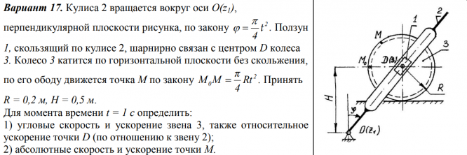
ДЗ 3: Кинематика сложного движения точки вариант 17
Описание
Характеристики домашнего задания
Предмет
Учебное заведение
Семестр
Номер задания
Вариант
Просмотров
156
Качество
Скан печатных листов
Размер
1,99 Mb
Список файлов
ДЗ№3 КИНЕМАТИКА СЛОЖНОГО ДВИЖЕНИЯ ТОЧКИ (ПРИНЯТОЕ).pdf
Комментарии
Нет комментариев
Стань первым, кто что-нибудь напишет!
МГТУ им. Н.Э.Баумана


















