Для студентов МГТУ им. Н.Э.Баумана по предмету Теоретическая механикаКинематика сложного движения точкиКинематика сложного движения точки
5,00523
2020-09-212025-02-07СтудИзба
ДЗ 3: Кинематика сложного движения точки вариант 15
-43%
Описание
Зачтенный типовик по теоретической механике, "Кинематика сложного движения точки"
Условие:
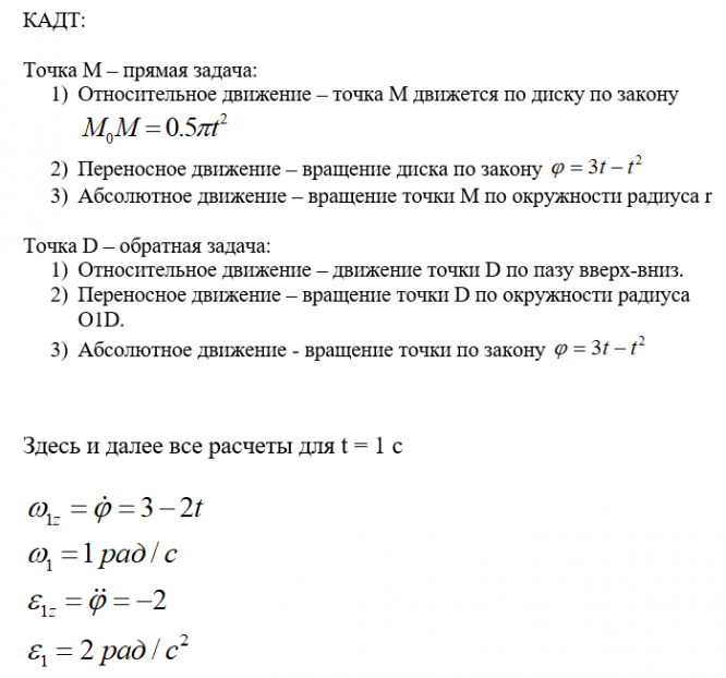
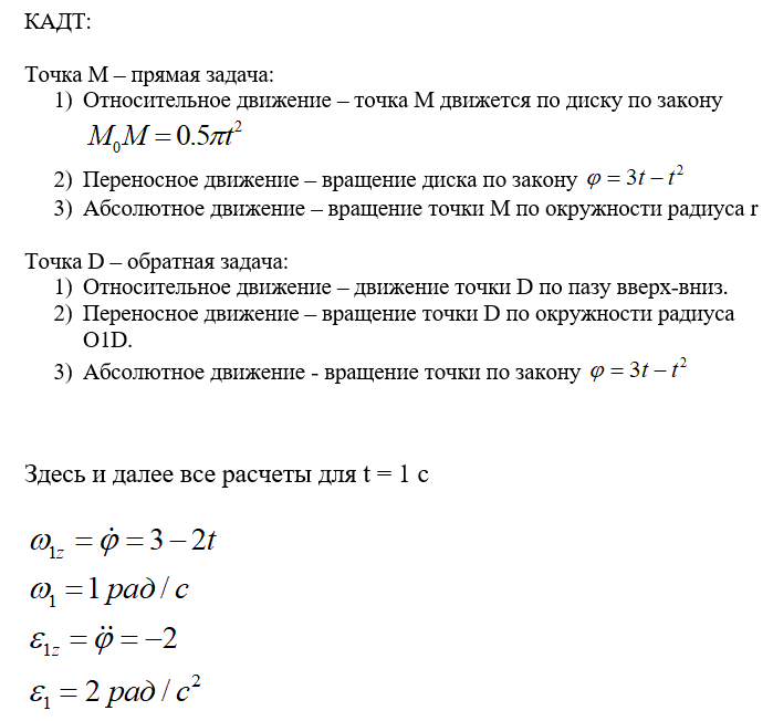
Пример решения:
![]()
Условие:



Характеристики домашнего задания
Предмет
Учебное заведение
Семестр
Номер задания
Вариант
Просмотров
365
Качество
Идеальное компьютерное
Размер
580,76 Kb
Список файлов
дз 3 15 вар.docx

Спасибо за покупку! Я буду очень рад, если поставишь справедливую оценку купленному файлу :3 Ищи больше работ в моём профиле, там много нужного тебе!