ДЗ 2: Общие теоремы динамики вариант 19
Описание

Показать/скрыть дополнительное описание
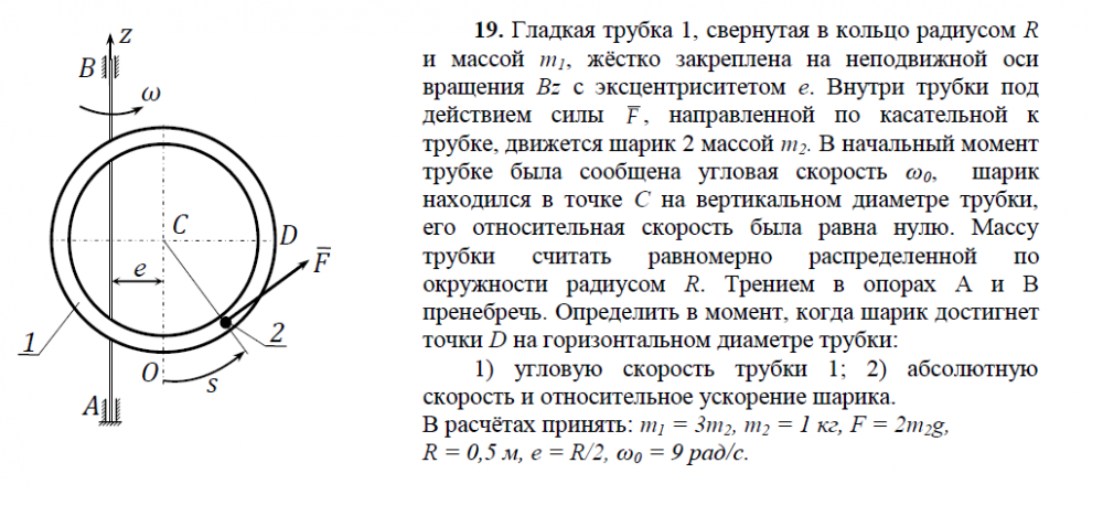
19. Гладкая трубка 1, свернутая в кольцо радиусом R и массой m1, жёстко закреплена на неподвижной оси вращения Bz с эксцентриситетом e. Внутри трубки под действием силы F , направленной по касательной к трубке, движется шарик 2 массой m2. В начальный момент трубке была сообщена угловая скорость ω0, шарик находился в точке C на вертикальном диаметре трубки, его относительная скорость была равна нулю. Массу трубки считать равномерно распределенной по окружности радиусом R. Трением в опорах A и B пренебречь. Определить в момент, когда шарик достигнет точки D на горизонтальном диаметре трубки: 1) угловую скорость трубки 1; 2) абсолютную скорость и относительное ускорение шарика.
В расчётах принять: m1 = 3m2, m2 = 1 кг, F = 2m2g, R = 0,5 м, e = R/2, ω0 = 9 рад/с. .
Характеристики домашнего задания
Список файлов
