Для студентов МГТУ им. Н.Э.Баумана по предмету Теоретическая механикаКинематика сложного движения точкиКинематика сложного движения точки
4,82544
2015-05-162024-09-29СтудИзба
ДЗ 3: Кинематика сложного движения точки вариант 17
-51%
Описание

Показать/скрыть дополнительное описание
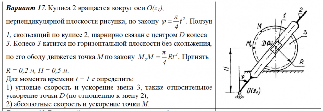
Вариант 17. Кулиса 2 вращается вокруг оси O(z1), перпендикулярной плоскости рисунка, по закону 2 4 t . Ползун 1, скользящий по кулисе 2, шарнирно связан с центром D колеса 3. Колесо 3 катится по горизонтальной плоскости без скольжения, по его ободу движется точка М по закону 2 0 Rt 4 π M M . Принять R = 0,2 м, H = 0,5 м. Для момента времени t = 1 c определить: 1) угловые скорость и ускорение звена 3, также относительное ускорение точки D (по отношению к звену 2); 2) абсолютные скорость и ускорение точки M.
Характеристики домашнего задания
Предмет
Учебное заведение
Семестр
Номер задания
Вариант
Просмотров
1916
Качество
Фото рукописных листов
Размер
15,41 Mb
Список файлов
Кинематика сложного движения точки.pdf

Вам все понравилось? Получите кэшбэк - 40 рублей на Ваш счёт при покупке. Поставьте оценку и напишите положительный комментарий к купленному файлу. После Вы получите деньги на ваш счет.