Для студентов МГТУ им. Н.Э.Баумана по предмету Технология машиностроения (ТМ)ДЗ 1 и 2ДЗ 1 и 2
5,0051
2022-06-282022-06-28СтудИзба
ДЗ: ДЗ 1 и 2
Описание
В файле представлено домашнее задание по ТМ.
ДЗ-1: Рассчитать погрешность базирования при сверлении отверстия с размером m = 30 мм.
ДЗ-2: Рассчитать штучно-калькуляционное время для сверлильной операции
Пример выполненного ДЗ-1:
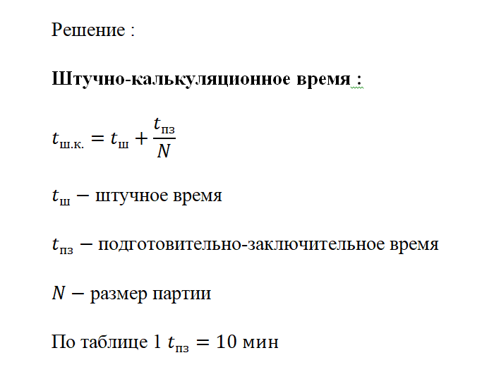
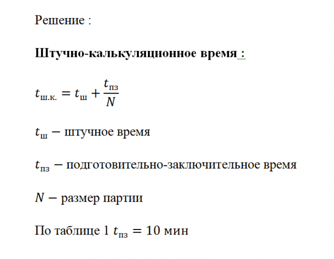
Пример выполненного ДЗ-2:
ДЗ-1: Рассчитать погрешность базирования при сверлении отверстия с размером m = 30 мм.
ДЗ-2: Рассчитать штучно-калькуляционное время для сверлильной операции
Пример выполненного ДЗ-1:
Пример выполненного ДЗ-2:
Файлы условия, демо
Характеристики домашнего задания
Учебное заведение
Просмотров
140
Качество
Идеальное компьютерное
Размер
779,76 Kb
Список файлов
РК4-82 Яшин А.Д. ДЗ-1 Технология машиностроения.docx
РК4-82 Яшин А.Д. ДЗ-2 Технология машиностроения.docx
Комментарии
Нет комментариев
Стань первым, кто что-нибудь напишет!
МГТУ им. Н.Э.Баумана
TemaFlex

















