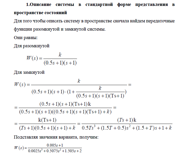
Для студентов МГТУ им. Н.Э.Баумана по предмету Технические наукиСистема управления процессом сварки (вариант №8)Система управления процессом сварки (вариант №8)
4,885384
2021-07-132021-07-13СтудИзба
НИР: Система управления процессом сварки (вариант №8)
Описание
Характеристики НИР
Предмет
Учебное заведение
Семестр
Просмотров
2
Размер
419,4 Kb
Список файлов
Система управления процессом сварки (вариант №8).pdf
Комментарии
Нет комментариев
Стань первым, кто что-нибудь напишет!
МГТУ им. Н.Э.Баумана


















