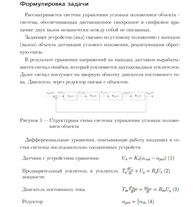
Для студентов МГТУ им. Н.Э.Баумана по предмету Технические наукиСистема управления угловым положением объектаСистема управления угловым положением объекта
4,885384
2021-07-122021-07-12СтудИзба
НИР: Система управления угловым положением объекта
Описание
Характеристики НИР
Предмет
Учебное заведение
Семестр
Просмотров
4
Размер
1,04 Mb
Список файлов
Система управления угловым положением объекта (2).pdf
Комментарии
Нет комментариев
Стань первым, кто что-нибудь напишет!
МГТУ им. Н.Э.Баумана
















