Для студентов МГТУ им. Н.Э.Баумана по предмету Технические наукиСистема управления процессом сварки (вариант №22)Система управления процессом сварки (вариант №22)
4,885374
2021-07-122021-07-12СтудИзба
НИР: Система управления процессом сварки (вариант №22)
Описание
Характеристики НИР
Предмет
Учебное заведение
Семестр
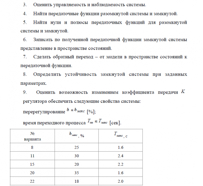
Просмотров
2
Размер
488,03 Kb
Список файлов
Система управления процессом сварки (вариант №22).pdf
МГТУ им. Н.Э.Баумана

















