Главная » Учебные материалы » Технические науки » Научно-исследовательские работы (НИР) » МГТУ им. Н.Э.Баумана » Несколько классов/семестров » Оптимизация динамических характеристик и исследование устойчивости автоколебаний гиросистемы с сопутствующей нелинейностью
Для студентов МГТУ им. Н.Э.Баумана по предмету Технические наукиОптимизация динамических характеристик и исследование устойчивости автоколебаний гиросистемы с сопутствующей нелинейностьюОптимизация динамических характеристик и исследование устойчивости автоколебаний гиросистемы с сопутствующей нелинейностью
4,90549786
2024-09-04СтудИзба

Оптимизация динамических характеристик и исследование устойчивости автоколебаний гиросистемы с сопутствующей нелинейностью

-41%

Описание

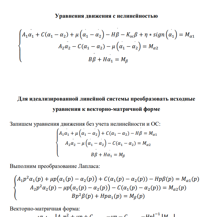
Техническое задание Для гироскопической гиросистемы с заданными кинематической схемой и параметрами механической части: пояснить назначение и принцип работы прибора; записать уравнения движения с сопутствующей нелинейностью осуществить синтез цепи обратной связи на условия заданной статической точности
Задание на курсовую работу
Для гироскопической гиросистемы с заданными кинематической схемой и параметрами механической части: 1) Пояснить назначение и принцип работы прибора. 2) Записать уравнения движения с сопутствующей нелинейностью. 3) Для идеализированной линейной системы преобразовать исходные уравнения к векторно-матричной форме и записать уравнения для передаточной функции гиросистемы: 1 а) как объекта управления; 6) как объекта стабилизации. 4) Осуществить оптимизацию параметров упруго-диссипативной связи для динамических элементов гиросистемы по критерию minmax |W(jω)| . 5) Построить АЧХ механической части гиросистемы с оптимальными параметрами μ и С. 6) Осуществить синтез цепи обратной связи на условия заданной статической точности и необходимых запасов устойчивости. Построить ЛЧХ разомкнутой цени. 7) Построить переходный процесс по интересующим координатам при действии постоянного возмущающего момента. 8) Построить АЧХ податливости замкнутой гиросистемы. 9) Построить АЧХ динамического коэффициента подавления колебаний. 10) Построить структурную схему гиросистемы с сопутствующей нелинейностью и преобразовать ее к одноконтурной, выделив нелинейный элемент и приведенную линейную часть. Записать выражение для передаточной функции приведенной линейной части. 11) Обосновать возможность применения метода гармонической линеаризации. Построить ЛАЧХ приведенной линейной части. 12) Осуществить гармоническую линеаризацию нелинейной системы. Записать условие амплитудно-фазового баланса. 13) Решить уравнение амплитудно-фазового баланса на комплексной плоскости. Построить АФХ приведенной линейной части и инверсную характеристику гармонически-линеаризованного нелинейного элемента. 14) Численным методом решить нелинейные уравнения, полученные в п. 1. Записать переходный процесс. Определить параметры автоколебаний. 15) Сравнить результаты, полученные в пунктах 13 и 14. 16) Сделать выводы о влиянии сопутствующей нелинейности на устойчивость гиросистемы

Характеристики НИР

Список файлов

Оптимизация динамических характеристик и исследование устойчивости автоколебаний гиросистемы с сопутствующей нелинейностью.pdf
Обратите внимание, что данная работа уже сдавалась в МГТУ им. Н.Э.Баумана, а также её могли покупать другие студенты, поэтому её уникальность может быть нулевой. Для получения уникальной работы воспользуйтесь услугами.
Картинка-подпись
Друзья, спасибо за доверие! Если вам понравилась работа – поставьте 5⭐ и напишите отзыв. Это поможет другим студентам, а мне даст силы делать ещё больше качественных материалов для вас 🔥

Комментарии

Нет комментариев
Стань первым, кто что-нибудь напишет!
Поделитесь ссылкой:
Цена: 999 590 руб.
Расширенная гарантия +3 недели гарантии, +10% цены
Рейтинг автора
4,9 из 5
Поделитесь ссылкой:
Сопутствующие материалы

Подобрали для Вас услуги

-20%
Вы можете использовать НИР для примера, а также можете ссылаться на неё в своей работе. Авторство принадлежит автору работы, поэтому запрещено копировать текст из этой работы для любой публикации, в том числе в свою научно-исследовательскую работу в учебном заведении, без правильно оформленной ссылки. Читайте как правильно публиковать ссылки в своей работе.
Свежие статьи
Популярно сейчас
А знаете ли Вы, что из года в год задания практически не меняются? Математика, преподаваемая в учебных заведениях, никак не менялась минимум 30 лет. Найдите нужный учебный материал на СтудИзбе!
Ответы на популярные вопросы
Да! Наши авторы собирают и выкладывают те работы, которые сдаются в Вашем учебном заведении ежегодно и уже проверены преподавателями.
Да! У нас любой человек может выложить любую учебную работу и зарабатывать на её продажах! Но каждый учебный материал публикуется только после тщательной проверки администрацией.
Вернём деньги! А если быть более точными, то автору даётся немного времени на исправление, а если не исправит или выйдет время, то вернём деньги в полном объёме!
Да! На равне с готовыми студенческими работами у нас продаются услуги. Цены на услуги видны сразу, то есть Вам нужно только указать параметры и сразу можно оплачивать.
Отзывы студентов
Ставлю 10/10
Все нравится, очень удобный сайт, помогает в учебе. Кроме этого, можно заработать самому, выставляя готовые учебные материалы на продажу здесь. Рейтинги и отзывы на преподавателей очень помогают сориентироваться в начале нового семестра. Спасибо за такую функцию. Ставлю максимальную оценку.
Лучшая платформа для успешной сдачи сессии
Познакомился со СтудИзбой благодаря своему другу, очень нравится интерфейс, количество доступных файлов, цена, в общем, все прекрасно. Даже сам продаю какие-то свои работы.
Студизба ван лав ❤
Очень офигенный сайт для студентов. Много полезных учебных материалов. Пользуюсь студизбой с октября 2021 года. Серьёзных нареканий нет. Хотелось бы, что бы ввели подписочную модель и сделали материалы дешевле 300 рублей в рамках подписки бесплатными.
Отличный сайт
Лично меня всё устраивает - и покупка, и продажа; и цены, и возможность предпросмотра куска файла, и обилие бесплатных файлов (в подборках по авторам, читай, ВУЗам и факультетам). Есть определённые баги, но всё решаемо, да и администраторы реагируют в течение суток.
Маленький отзыв о большом помощнике!
Студизба спасает в те моменты, когда сроки горят, а работ накопилось достаточно. Довольно удобный сайт с простой навигацией и огромным количеством материалов.
Студ. Изба как крупнейший сборник работ для студентов
Тут дофига бывает всего полезного. Печально, что бывают предметы по которым даже одного бесплатного решения нет, но это скорее вопрос к студентам. В остальном всё здорово.
Спасательный островок
Если уже не успеваешь разобраться или застрял на каком-то задание поможет тебе быстро и недорого решить твою проблему.
Всё и так отлично
Всё очень удобно. Особенно круто, что есть система бонусов и можно выводить остатки денег. Очень много качественных бесплатных файлов.
Отзыв о системе "Студизба"
Отличная платформа для распространения работ, востребованных студентами. Хорошо налаженная и качественная работа сайта, огромная база заданий и аудитория.
Отличный помощник
Отличный сайт с кучей полезных файлов, позволяющий найти много методичек / учебников / отзывов о вузах и преподователях.
Отлично помогает студентам в любой момент для решения трудных и незамедлительных задач
Хотелось бы больше конкретной информации о преподавателях. А так в принципе хороший сайт, всегда им пользуюсь и ни разу не было желания прекратить. Хороший сайт для помощи студентам, удобный и приятный интерфейс. Из недостатков можно выделить только отсутствия небольшого количества файлов.
Спасибо за шикарный сайт
Великолепный сайт на котором студент за не большие деньги может найти помощь с дз, проектами курсовыми, лабораторными, а также узнать отзывы на преподавателей и бесплатно скачать пособия.
Популярные преподаватели
Добавляйте материалы
и зарабатывайте!
Продажи идут автоматически
6883
Авторов
на СтудИзбе
269
Средний доход
с одного платного файла
Обучение Подробнее
{user_main_secret_data}