Для студентов ИжГТУ по предмету Строительная механикаРабота №1. Расчёт статически определимой многопролётной балки.Работа №1. Расчёт статически определимой многопролётной балки.
5,0053
2026-01-282026-01-28СтудИзба
Работа №1. Расчёт статически определимой многопролётной балки. Вариант 0733
ДЗ 1: Работа №1. Расчёт статически определимой многопролётной балки. вариант 0733
Новинка
Описание
Работа выполнялась в 2015ом году и была успешно сдана.
Полная версия методички с заданиями:
https://studizba.com/file...obie-raschyotno.html
Показать/скрыть дополнительное описание
Полная версия методички с заданиями:
https://studizba.com/file...obie-raschyotno.html
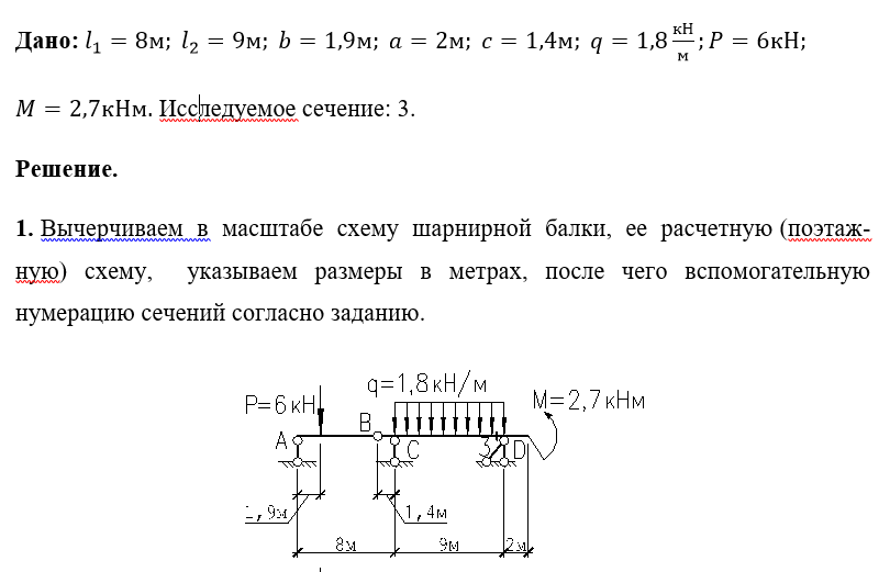
Показать/скрыть дополнительное описаниеРабота №1. Расчёт статически определимой многопролётной балки. Вариант 0733.
Характеристики домашнего задания
Предмет
Учебное заведение
Семестр
Номер задания
Вариант
Программы
Просмотров
4
Качество
Идеальное компьютерное
Размер
111,62 Kb
Список файлов
0733.docx
Комментарии
Нет комментариев
Стань первым, кто что-нибудь напишет!
ИжГТУ
denys912
















