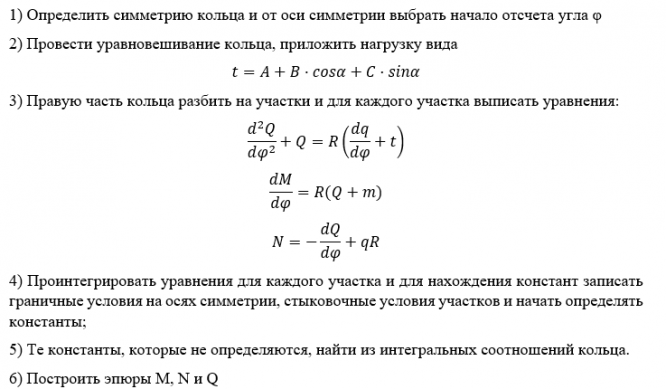
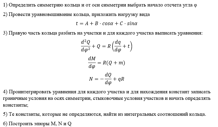
ДЗ: №1 Расчет симметричного кольца вариант 22
Бестселлер
Описание
Характеристики домашнего задания
Предмет
Учебное заведение
Семестр
Вариант
Программы
Просмотров
217
Качество
Идеальное компьютерное
Размер
483,69 Kb
Список файлов
ДЗ_строймех_часть1.DOCX
Эпюры часть 1.mcd
Комментарии
Нет комментариев
Стань первым, кто что-нибудь напишет!

МГТУ им. Н.Э.Баумана

















