Для студентов МГТУ им. Н.Э.Баумана по предмету Сопротивление материаловЗадача 5.2Задача 5.2
5,0052
2020-09-062025-05-12СтудИзба
Задача 5.2 вариант 21
-30%
Описание


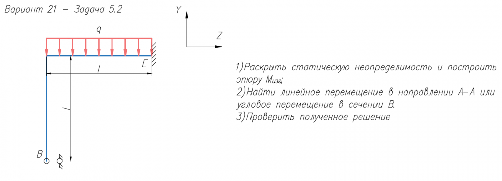
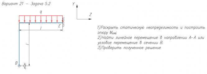
1)Раскрыть статическую неопределимость и построить эпюру M/изг; 2)Найти линейное перемещение в направлении А-А или угловое перемещение в сечении В. 3)Проверить полученное решение.
Характеристики решённой задачи
Предмет
Учебное заведение
Семестр
Номер задания
Вариант
Программы
Теги
Просмотров
79
Качество
Идеальное компьютерное
Размер
92,32 Kb
Список файлов
Вариант 21 - Задача 5.2.pdf

Вам все понравилось? Получите кэшбэк - 40 рублей на Ваш счёт при покупке. Поставьте оценку и напишите положительный комментарий к купленному файлу. После Вы получите деньги на ваш счет.