Главная » Учебные материалы » Системы автоматического управления (САУ) (МТ-11) » Курсовые работы » МГТУ им. Н.Э.Баумана » 11 семестр (3 семестр магистратуры) » САУ привода рабочих сопел установки пескоструйной резки кремниевых пластин на кристаллы

Курсовая работа: САУ привода рабочих сопел установки пескоструйной резки кремниевых пластин на кристаллы

Описание

Курсовая работа по САУ 2010-го года (сдана и защищена)

Система автоматического управления технологическим оборудованием»


на тему:

«Пневмогидравлический привод с электрореологическим управлением.»


Содержание


1. Реферат………………………………………...............……………………….3

2. Введение……………………………………………………..……….………...4

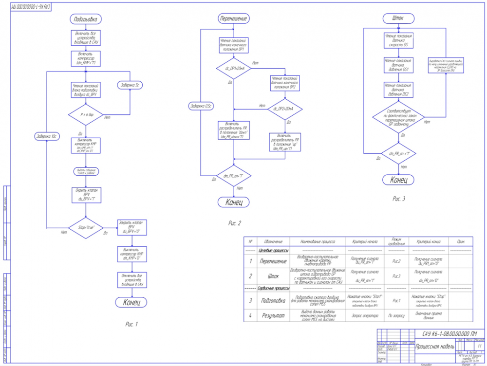
3. Описание процессной модели………………………….......……..…………..7

3.1 Функции системы…………………………...………………..….……7

3.2 Основные целевые процессы…………………………………...…….7

3.3 Сервисные процессы …………………………………......……..…...9 4. Комплексная принципиальная схема……................………………..............12

4.1 Механический интерфейс пневмогидравлического привода…….12

4.2 Энергетический интерфейс пневмогидравлического привода…...12

4.3 Информационный интерфейс пневмогидравлического привода….13

5. Техническое задание на элементы и узлы САУ…................……………….14

5.1 Механическая часть САУ………………...…………………………14

5.1.1 Пневматическая система…………….....…………………...……..14

5.1.2 Гидравлическая система……………....…………………….…….22

5.2 Энергетическая часть САУ…………………………………………..24

5.3 Информационная часть САУ………………………………………..28

6. Заключение………………………………...…………………………..……..31

7. Список литературы……...............………………………………………......32


1. Реферат.

к курсовому проекту

Пневмогидравлический привод с электрореологическим управлением.

Записка 32 стр., 15 рис.


Графические работы выполнены на ПК с помощью программ: КОМПАС-3D V10. Записка выполнена с использованием среды Microsoft Word 2003.


Целью данного курсового проекта является овладение навыками, методами и средствами комплексных разработок механических и электронных компонентов оборудования САУ.

Задачи проекта состоят в следующем:

-распределить функции машины между различными компонентами и обосновании этих функций;

-постановить четкое техническое задание перед разработчиками отдельных компонентов;

-выполнить техническую документацию на электронные компоненты.


Для упрощения работы оператора и наладчика, повышения производительности и качества выпускаемой продукции предложен вариант полуавтоматического привода возвратно – поступательного движения на основе электрореологической жидкости (далее, пневмогидропривод).


Курсовой проект выполнен в объеме 4-и листов формата А1 и расчетно-пояснительной записки. На первом листе приведены алгоритм работы, таблица процессов. На втором и третьем листах - комплексная принципиальная схема пневмогидропривода: механика, энергообеспечение, системы автоматического и ручного управления. На четвертом листе - принципиальная электрическая схема блока ключей распределителей, блока питания плат и блока усиления сигнала.



2. Введение

  1. Повышение качества и микроминиатюризация изделий во многих областях науки и техники определяют необходимость обеспечения сверхточных перемещений вплоть до нанометрического диапазона при возможности перемещений по нескольким координатам одновременно;


  1. Сверхмалая длительность процессов в технологическом и исследовательском оборудовании (менее 1 мс) предъявляет весьма жесткие требования к динамическим параметрам механизмов перемещения;



  1. Современное прецизионное оборудование, в частности, для микролитографии, анализа поверхности, производства шаблонов печатных плат, юстировки лазеров и т.д. требуют системы виброзащиты от внешних воздействий для реализации точного позиционирования инструмента;

Поэтому теоретические и экспериментальные исследования реологических процессов и разработка на их основе конструкций приводов, демпфирующих устройств, является актуальными и востребованными.


Требования к модулям перемещений прецизионного оборудования
Диапазоны перемещений по X,Y…………………….до 200…300мм
диапазон перемещений по Z…………………………до 2 мм
Погрешность позиционирования……………………0,1 нм … 50 нм
Величина корректирующего перемещения
(зона нечувствительности)………………………….0,01 нм … 10 нм
Быстродействие (постоянная времени)……………..0,2 мс … 200 мс
Воспроизводимость перемещений (вероятность
позиционирования с заданной погрешностью)……0,95
Возможность работы при давлении
вакуумной среды…………………………………….менее 5×10-5 Па.

Описание работы установки .


Пневмогидравлический привод с электрореологическим управлением

Рис.1. Схема стенда для исследования рабочих характеристик элементов ЭР приводов:

1- компьютер; 2- пневмоцилиндр; 3,6- датчики давления; 4- емкости с ЭР жидкостью; 5- ЭР дроссель; 7- гидроцилиндр; 8- шток; 9- датчик скорости; 10- конечные выключатели; 11- блок управления; 12- пневмотрубопровод; 13- вентили; 14- пневмораспределитель; 15- газовый редуктор

Основными элементами стенда являются пневмо- и гидро- цилиндры, соединенные между собой общим штоком.

Движение штока пневмоцилиндра совместно с гидроцилиндром осуществляется за счет подачи сжатого воздуха от компрессора через пневмораспределитель в камеры пневмоцилиндра поочередно. Схема управления движением пневмоцилиндра позволяет осуществлять возвратно-поступательное движение штока, как в ручном, так и в автоматическом режиме. Камеры гидроцилиндра заполнены ЭР-жидкостью и соединены между собой через ЭР-дроссель (рис.5). Общий шток пневмо- и гидроцилиндров соединен с индукционным датчиком скорости. Давление в гидроцилиндрах регистрируется датчиками давления Honeywell ST250PG2BPCF.

Характеристики курсовой работы

Список файлов

САУ привода рабочих сопел установки пескоструйной резки кремниевых пластин на кристаллы
Prilozenhie
AASeriesDS.pdf
ADAM5510_UM_4ed_rus.pdf
DOC000248042.pdf
blocks.doc
Задание.doc
Листы (1).cdw
Листы (2).cdw
Листы (3).cdw
Листы (4).cdw
Презентация.ppt
Прочти меня.txt
РПЗ.doc
Картинка-подпись
Зарабатывай на студизбе! Просто выкладывай то, что так и так делаешь для своей учёбы: ДЗ, шпаргалки, решённые задачи и всё, что тебе пригодилось.
Начать зарабатывать

Комментарии

Нет комментариев
Стань первым, кто что-нибудь напишет!
Поделитесь ссылкой:
Цена: 1 200 руб.
Расширенная гарантия +3 недели гарантии, +10% цены
Рейтинг автора
4,79 из 5
Поделитесь ссылкой:
Сопутствующие материалы

Подобрали для Вас услуги

-55%
Вы можете использовать курсовую работу для примера, а также можете ссылаться на неё в своей работе. Авторство принадлежит автору работы, поэтому запрещено копировать текст из этой работы для любой публикации, в том числе в свою курсовую работу в учебном заведении, без правильно оформленной ссылки. Читайте как правильно публиковать ссылки в своей работе.
Свежие статьи
Популярно сейчас
Как Вы думаете, сколько людей до Вас делали точно такое же задание? 99% студентов выполняют точно такие же задания, как и их предшественники год назад. Найдите нужный учебный материал на СтудИзбе!
Ответы на популярные вопросы
Да! Наши авторы собирают и выкладывают те работы, которые сдаются в Вашем учебном заведении ежегодно и уже проверены преподавателями.
Да! У нас любой человек может выложить любую учебную работу и зарабатывать на её продажах! Но каждый учебный материал публикуется только после тщательной проверки администрацией.
Вернём деньги! А если быть более точными, то автору даётся немного времени на исправление, а если не исправит или выйдет время, то вернём деньги в полном объёме!
Да! На равне с готовыми студенческими работами у нас продаются услуги. Цены на услуги видны сразу, то есть Вам нужно только указать параметры и сразу можно оплачивать.
Отзывы студентов
Ставлю 10/10
Все нравится, очень удобный сайт, помогает в учебе. Кроме этого, можно заработать самому, выставляя готовые учебные материалы на продажу здесь. Рейтинги и отзывы на преподавателей очень помогают сориентироваться в начале нового семестра. Спасибо за такую функцию. Ставлю максимальную оценку.
Лучшая платформа для успешной сдачи сессии
Познакомился со СтудИзбой благодаря своему другу, очень нравится интерфейс, количество доступных файлов, цена, в общем, все прекрасно. Даже сам продаю какие-то свои работы.
Студизба ван лав ❤
Очень офигенный сайт для студентов. Много полезных учебных материалов. Пользуюсь студизбой с октября 2021 года. Серьёзных нареканий нет. Хотелось бы, что бы ввели подписочную модель и сделали материалы дешевле 300 рублей в рамках подписки бесплатными.
Отличный сайт
Лично меня всё устраивает - и покупка, и продажа; и цены, и возможность предпросмотра куска файла, и обилие бесплатных файлов (в подборках по авторам, читай, ВУЗам и факультетам). Есть определённые баги, но всё решаемо, да и администраторы реагируют в течение суток.
Маленький отзыв о большом помощнике!
Студизба спасает в те моменты, когда сроки горят, а работ накопилось достаточно. Довольно удобный сайт с простой навигацией и огромным количеством материалов.
Студ. Изба как крупнейший сборник работ для студентов
Тут дофига бывает всего полезного. Печально, что бывают предметы по которым даже одного бесплатного решения нет, но это скорее вопрос к студентам. В остальном всё здорово.
Спасательный островок
Если уже не успеваешь разобраться или застрял на каком-то задание поможет тебе быстро и недорого решить твою проблему.
Всё и так отлично
Всё очень удобно. Особенно круто, что есть система бонусов и можно выводить остатки денег. Очень много качественных бесплатных файлов.
Отзыв о системе "Студизба"
Отличная платформа для распространения работ, востребованных студентами. Хорошо налаженная и качественная работа сайта, огромная база заданий и аудитория.
Отличный помощник
Отличный сайт с кучей полезных файлов, позволяющий найти много методичек / учебников / отзывов о вузах и преподователях.
Отлично помогает студентам в любой момент для решения трудных и незамедлительных задач
Хотелось бы больше конкретной информации о преподавателях. А так в принципе хороший сайт, всегда им пользуюсь и ни разу не было желания прекратить. Хороший сайт для помощи студентам, удобный и приятный интерфейс. Из недостатков можно выделить только отсутствия небольшого количества файлов.
Спасибо за шикарный сайт
Великолепный сайт на котором студент за не большие деньги может найти помощь с дз, проектами курсовыми, лабораторными, а также узнать отзывы на преподавателей и бесплатно скачать пособия.
Популярные преподаватели
Добавляйте материалы
и зарабатывайте!
Продажи идут автоматически
7147
Авторов
на СтудИзбе
253
Средний доход
с одного платного файла
Обучение Подробнее