Главная » Учебные материалы » Системы автоматического управления (САУ) (МТ-11) » Курсовые работы » МГТУ им. Н.Э.Баумана » 11 семестр (3 семестр магистратуры) » Разработка системы автоматического управления сканирующего зондового микроскопа

Курсовая работа: Разработка системы автоматического управления сканирующего зондового микроскопа

-14%

Описание

Курсовая работа по САУ 2010-го года (сдана и защищена)

Установка демпфирования сканирующего зондового микроскопа

платформы Нанофаб-100


Москва, 2010 г.

ЗАДАНИЕ

на курсовой проект по курсу

«Основы проектирования систем автоматического управления оборудования электронных технологий».


Тема проекта: Установка демпфирования СЗМ платформы Нанофаб-100.

1. Проработать описание работы машины, выбрать и обосновать состав его основных целевых функций, сервисных функций, функций коррекции цели.

2. Разработать комплексную принципиальную схему, как совокупность системы целевых механизмов, системы их энергообеспечения и системы управления, связанных материальными, энергетическими и информационными потоками.

3. Описать механический, энергетический и информационный интерфейс компонентов машины. Дать техническое задание и техническое предложение на САУ и основные элементы машины.

4. Разработать принципиальную электрическую схему элемента САУ или САУ в целом.


Содержание графической части.

  1. Процессная модель………………………………….............1 л.
  2. Комплексная принципиальная схема....................................2 л.
  3. Блок энергоавтоматики………………...............................1 л.


Содержание расчетно-пояснительной записки.

  1. Введение. Описание целевого, механического и энергетического интерфейса спроектированной технологической машины.
  2. Описание процессной модели. Выбор и обоснование целевых, сервисных функций, и функций коррекции цели.
  3. Техническое задание и техническое предложение на систему управления машины по приведенной в Приложении 1 форме.
  4. Описание комплексной принципиальной схемы ФС. Обоснование структурно-компоновочного решения, выбор и согласование уровней потоков элементов.
  5. Документы, сопровождающие комплексную принципиальную схему:
  6. перечень элементов ПЭ;
  7. перечень потоков и сигналов ПС;
  8. технические задания на основные подсистемы и узлы машины ТЗ.
  9. Информационный поиск датчиков и исполнительных элементов машины и ее САУ, описание целевого, механического, энергетического и информационного интерфейса этих элементов ОЭ.
  10. Расчет и описание принципиальной электрической схемы.
  11. Заключение.


Оглавление

ЗАДАНИЕ.. 2

Оглавление. 3

Реферат. 4

Введение. 5

Технические характеристики МЭ-демпфера: 6

Процессная модель. 7

Процесс работы САУ. 8

Процесс тестирования САУ. 8

Процесс демпфирования. 9

Процесс анализа нормальной работы САУ. 10

Описание функций системы. 11

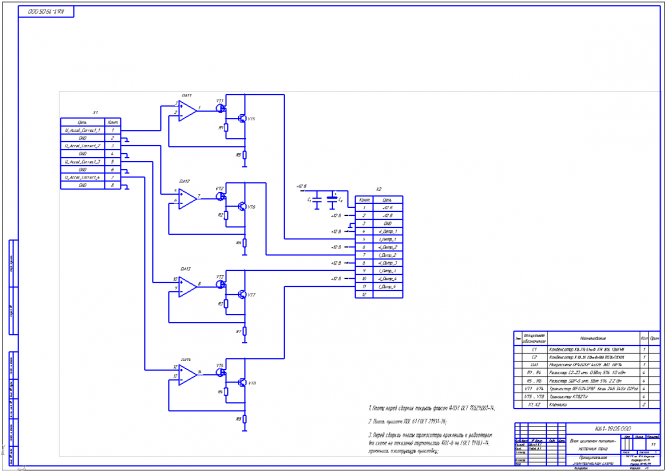
Комплексная принципиальная схема. 11

Документы, сопровождающие КПС. 14

Перечень элементов (ПЭ). 14

Перечень потоков и сигналов (ПС) 14

Описание электрической схемы. 15

Электрическая схема источника тока. 18

Перечень элементов схемы источник тока. 19

Расчет источника тока. 21

Заключение. 22

Список литературы: 23



Реферат

к курсовому проекту

«Установка демпфирования СЗМ платформы Нанофаб-100»

Записка содержит страниц, рисунков, таблиц.

Ключевые слова:

СКАНИРУЮЩИЙ ЗОНДОВЫЙ МИКРОСКОП (СЗМ), СИСТЕМА АВТОМАТИЧЕСКГО УПРАВЛЕНИЯ (САУ), МЭ-ДЕМПФЕР (ДЕМПФЕР НА ОСНОВЕ МАГНИТОУПРАВЛЯЕМОГО ЭЛАСТОМЕРА), комплексная принципиальная схема, Электрическая Схема


В данном курсовом проекте рассмотрена система автоматического управления установкой демпфирования СЗМ платформы Нанофаб-100.

Рассмотрены основные узлы САУ и проведено проектирование принципиальной электрической схемы.

Графическую часть проекта составляют 4 листа, выполненных в среде KОМПАС-3D V10. Расчетно–пояснительная записка составляет 23 листа, выполненных в среде Microsoft Office Word 2007.


Графическая часть курсового проекта содержит:

  • Комплексную принципиальную схему установки.
  • Процессную модель установки. Блок схему алгоритмов работы.
  • Электрическую схему источника тока.

Введение.


Современное прецизионное оборудование для микролитографии, анализа поверхности (сканирующие зондовые микроскопы), производства шаблонов печатных плат, юстировки лазеров использует системы виброзащиты от внешних воздействий для реализации точного позиционирования инструмента. Проблема виброзащиты может быть решена с помощью демпферов на основе магнитоуправляемого эластомера (МЭ-демпфер), идея которых заключаются в использовании материала, меняющего при воздействии управляющего магнитного поля модуль упругости и относительную деформацию. На основе данного материала разработаны и исследуются МЭ-демпферы, обладающие высокой точностью, быстродействием и диапазоном перемещений. МЭ-демпфер позволяет обеспечить:

  • малую погрешность линейного перемещения до 1 мкм;
  • малую постоянную времени £ 0,05 с;
  • диапазон линейных перемещений до 1 мм;
  • передаваемое усилие до 100 Н.

Установка состоит из рамы, массивного основания, четырех демпферов, четырех акселерометров и сканирующего зондового микроскопа. Массивное основание (гранитная плита), располагающееся на раме, необходимо для гашения вибраций большой амплитуды и частоты. Количество демпферов (4 демпфера) обусловлено наличием 4-х опорных точек у сканирующего зондового микроскопа. Каждый из демпферов работает независимо. Демпферы крепятся с помощью болтового соединения к плите.

Микроскоп установлен на платформе, которая располагается на демпферах.

Возмущающее воздействие фиксируется с помощью акселерометра; сигнал с датчика поступает в систему обратной связи: акселерометр – САУ – источник тока – демпфер, где он усиливается и в противофазе подается на демпфер, который, смещаясь в противоположную сторону, гасит возникающее ускорение. Демпфер является основным элементом привода установки демпфирования СЗМ.


Характеристики курсовой работы

Список файлов

Разработка системы автоматического управления сканирующего зондового микроскопа
Презентация.ppt
Прочти меня.txt
РПЗ.doc
Чертёж (1).cdw
Чертёж (2).cdw
Чертёж (3).cdw
Чертёж (4).cdw
Картинка-подпись
Зарабатывай на студизбе! Просто выкладывай то, что так и так делаешь для своей учёбы: ДЗ, шпаргалки, решённые задачи и всё, что тебе пригодилось.
Начать зарабатывать

Комментарии

Нет комментариев
Стань первым, кто что-нибудь напишет!
Поделитесь ссылкой:
Цена: 1 200 1 029 руб.
Расширенная гарантия +3 недели гарантии, +10% цены
Рейтинг автора
4,79 из 5
Поделитесь ссылкой:
Сопутствующие материалы

Подобрали для Вас услуги

-25%
-20%
Вы можете использовать курсовую работу для примера, а также можете ссылаться на неё в своей работе. Авторство принадлежит автору работы, поэтому запрещено копировать текст из этой работы для любой публикации, в том числе в свою курсовую работу в учебном заведении, без правильно оформленной ссылки. Читайте как правильно публиковать ссылки в своей работе.
Свежие статьи
Популярно сейчас
Зачем заказывать выполнение своего задания, если оно уже было выполнено много много раз? Его можно просто купить или даже скачать бесплатно на СтудИзбе. Найдите нужный учебный материал у нас!
Ответы на популярные вопросы
Да! Наши авторы собирают и выкладывают те работы, которые сдаются в Вашем учебном заведении ежегодно и уже проверены преподавателями.
Да! У нас любой человек может выложить любую учебную работу и зарабатывать на её продажах! Но каждый учебный материал публикуется только после тщательной проверки администрацией.
Вернём деньги! А если быть более точными, то автору даётся немного времени на исправление, а если не исправит или выйдет время, то вернём деньги в полном объёме!
Да! На равне с готовыми студенческими работами у нас продаются услуги. Цены на услуги видны сразу, то есть Вам нужно только указать параметры и сразу можно оплачивать.
Отзывы студентов
Ставлю 10/10
Все нравится, очень удобный сайт, помогает в учебе. Кроме этого, можно заработать самому, выставляя готовые учебные материалы на продажу здесь. Рейтинги и отзывы на преподавателей очень помогают сориентироваться в начале нового семестра. Спасибо за такую функцию. Ставлю максимальную оценку.
Лучшая платформа для успешной сдачи сессии
Познакомился со СтудИзбой благодаря своему другу, очень нравится интерфейс, количество доступных файлов, цена, в общем, все прекрасно. Даже сам продаю какие-то свои работы.
Студизба ван лав ❤
Очень офигенный сайт для студентов. Много полезных учебных материалов. Пользуюсь студизбой с октября 2021 года. Серьёзных нареканий нет. Хотелось бы, что бы ввели подписочную модель и сделали материалы дешевле 300 рублей в рамках подписки бесплатными.
Отличный сайт
Лично меня всё устраивает - и покупка, и продажа; и цены, и возможность предпросмотра куска файла, и обилие бесплатных файлов (в подборках по авторам, читай, ВУЗам и факультетам). Есть определённые баги, но всё решаемо, да и администраторы реагируют в течение суток.
Маленький отзыв о большом помощнике!
Студизба спасает в те моменты, когда сроки горят, а работ накопилось достаточно. Довольно удобный сайт с простой навигацией и огромным количеством материалов.
Студ. Изба как крупнейший сборник работ для студентов
Тут дофига бывает всего полезного. Печально, что бывают предметы по которым даже одного бесплатного решения нет, но это скорее вопрос к студентам. В остальном всё здорово.
Спасательный островок
Если уже не успеваешь разобраться или застрял на каком-то задание поможет тебе быстро и недорого решить твою проблему.
Всё и так отлично
Всё очень удобно. Особенно круто, что есть система бонусов и можно выводить остатки денег. Очень много качественных бесплатных файлов.
Отзыв о системе "Студизба"
Отличная платформа для распространения работ, востребованных студентами. Хорошо налаженная и качественная работа сайта, огромная база заданий и аудитория.
Отличный помощник
Отличный сайт с кучей полезных файлов, позволяющий найти много методичек / учебников / отзывов о вузах и преподователях.
Отлично помогает студентам в любой момент для решения трудных и незамедлительных задач
Хотелось бы больше конкретной информации о преподавателях. А так в принципе хороший сайт, всегда им пользуюсь и ни разу не было желания прекратить. Хороший сайт для помощи студентам, удобный и приятный интерфейс. Из недостатков можно выделить только отсутствия небольшого количества файлов.
Спасибо за шикарный сайт
Великолепный сайт на котором студент за не большие деньги может найти помощь с дз, проектами курсовыми, лабораторными, а также узнать отзывы на преподавателей и бесплатно скачать пособия.
Популярные преподаватели
Добавляйте материалы
и зарабатывайте!
Продажи идут автоматически
7231
Авторов
на СтудИзбе
248
Средний доход
с одного платного файла
Обучение Подробнее