Курсовая работа: Установка для исследования датчиков водорода на основе супериоников

Описание

Готовый курсовой проект по САУ, который был защищён в 2009-м году


Курсовой проект


На тему: «Установка для исследования датчиков водорода на основе супериоников»



Москва, 2009 г.


ЗАДАНИЕ

на курсовой проект по курсу «Основы проектирования систем автоматического управления оборудования электронных технологий».


Тема проекта: Система автоматического управления установкой для исследования датчиков водорода на основе супериоников


  1. Проработать описание работы машины, выбрать и обосновать состав его основных целевых функций, сервисных функций, функций коррекции цели.
  • Разработать комплексную принципиальную схему, как совокупность системыцелевых механизмов, системы их энергообеспечения и системы управления, связанных материальными, энергетическими и информационными потоками.
  • Описать механический, энергетический и информационный интерфейс компонентов машины. Дать техническое задание и техническое предложение на САУ и основные элементы машины.
  • Разработать принципиальную электрическую схему элемента САУ или САУ в целом.


Содержание графической части.

  • Процессная модель машины..................................................1 л.
  • Комплексная принципиальная схема....................................2 л.
  • Схема соединений..................................1 л.


Содержание расчетно-пояснительной записки.

  • Введение.
  • Описание процессной модели. Выбор и обоснование целевых, сервисных функций, и функций коррекции цели.
  • Техническое задание и техническое предложение на систему управления машины по приведенной в Приложении 1 форме.
  • Описание комплексной принципиальной схемы ФС. Обоснование структурно-компоновочного решения, выбор и согласование уровней потоков элементов.
  • Документы, сопровождающие комплексную принципиальную схему:
  • перечень элементов ПЭ;
  • перечень потоков и сигналов ПС;
  • технические задания на основные подсистемы и узлы машины ТЗ.
  • Информационный поиск датчиков и исполнительных элементов машины и ее САУ, описание целевого, механического, энергетического и информационного интерфейса этих элементов ОЭ.
  • Заключение.

Содержание

Реферат 4

Введение 5

1. Разработка процессной модели 6

1.1. Основные целевые процессы 6

1.2. Деление процесса 6

1.3. Выбор сервисных функций 8

2. Описание комплексной принципиальной схемы 9

3. Техические задания на основные подсистемы и узлы установки 10

3.1. ТЗ на элементы установки 10

3.1.1. Регулятор давления ARX20 10

3.1.2. Датчик расхода воздуха PF2A511 11

3.2. ТЗ на элементы САУ 12

3.2.1. Процессорная плата CPU686E 12

3.2.2. Модуль аналогового ввода-вывода AI8-5A 15

3.2.3. Модуль дискретного вывода DO32-5 16

3.2.4. Панель релейной коммутации TBR8 17

3.2.5. Клеммная плата ТВ-10 17

3.2.6. Каркас с магистралью ISA 18

3.2.5. Клеммная плата ТВ-10 17

3.2.6. Каркас с магистралью ISA 18

3.2.7. Регулятор расхода газа РРГ-10 19

3.3. Расчёт системы электропитания 20

Заключение 21

Список использованной литературы 22



Реферат

Целью данного курсового проекта является овладение навыками, методами и средствами комплексных разработок механических и электронных компонентов оборудования САУ.

В курсовом проекте рассматривается установка для исследования датчиков водорода на основе супериоников. Установка позволяет проводить измерения датчиков в автоматическом режиме, формирование потоков не требует вмешательства оператора.

Была разработана система автоматического управления, которая позволяет:

  • автоматически осуществлять процессы связанные с включением установки и выходом ее на режим;
  • формировать равные потоки.

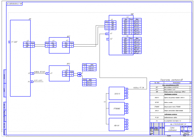
Курсовой проект выполнен в объеме 4-х листов формата А1, выполненных в среде САПР КОМПАС-3D V10.0, и 26 листов формата А4 расчетно-пояснительной записки, выполненных в среде MS Office ХР. На первом листе приведены алгоритм основных целевых процессов рабочего цикла установки. На втором и третьем листах - комплексная принципиальная схема установки. На четвертом листе - схема соединений. В расчетно-пояснительной записке приведены необходимые пояснения и расчеты, отражены принципы построения СУ установки, даны описания листов проекта.


Введение

Производственное оборудование становится всё более автоматизированным во многих сферах его применения. Без управляющей электроники уже не может обойтись ни одна отрасль промышленности, особенно электронное машиностроение, где необходимо управление множеством технологических параметров при высочайшей точности и жестких требованиях к соблюдению технологии.

Для упрощения работы оператора и повышения производительности предложен вариант полностью автоматизированной установки.


*****


Газоанализотор способен определять микроконцентрации водорода в атмосфере. Что позволяет использовать его в производстве, где недопустима даже минимальная концентрация водорода. Так же возможно применение в исследованиях, требующих определять состав атмосферы (космические исследования, исследования по предсказаниям землетрясений), в медицине.

На сегодняшний день известно много способов определения газового состава. Каждый из них имеет как свои достоинства, так и определённые недостатки. В твёрдоэлектролитном датчике в качестве электролита применяют керамический элемент. Главное преимущество заключается в том, что электролитические свойства проявляются в широком диапазоне температур.


Характеристики курсовой работы

Список файлов

Установка для исследования датчиков водорода на основе супериоников
Презентация.ppt
Прочти меня.txt
САУ.doc
Чертёж (1).cdw
Чертёж (2).cdw
Чертёж (3).cdw
Чертёж (4).cdw
Картинка-подпись
Зарабатывай на студизбе! Просто выкладывай то, что так и так делаешь для своей учёбы: ДЗ, шпаргалки, решённые задачи и всё, что тебе пригодилось.
Начать зарабатывать

Комментарии

Нет комментариев
Стань первым, кто что-нибудь напишет!
Поделитесь ссылкой:
Цена: 1 200 руб.
Расширенная гарантия +3 недели гарантии, +10% цены
Рейтинг автора
4,79 из 5
Поделитесь ссылкой:
Сопутствующие материалы

Подобрали для Вас услуги

-26%
Вы можете использовать курсовую работу для примера, а также можете ссылаться на неё в своей работе. Авторство принадлежит автору работы, поэтому запрещено копировать текст из этой работы для любой публикации, в том числе в свою курсовую работу в учебном заведении, без правильно оформленной ссылки. Читайте как правильно публиковать ссылки в своей работе.
Свежие статьи
Популярно сейчас
Зачем заказывать выполнение своего задания, если оно уже было выполнено много много раз? Его можно просто купить или даже скачать бесплатно на СтудИзбе. Найдите нужный учебный материал у нас!
Ответы на популярные вопросы
Да! Наши авторы собирают и выкладывают те работы, которые сдаются в Вашем учебном заведении ежегодно и уже проверены преподавателями.
Да! У нас любой человек может выложить любую учебную работу и зарабатывать на её продажах! Но каждый учебный материал публикуется только после тщательной проверки администрацией.
Вернём деньги! А если быть более точными, то автору даётся немного времени на исправление, а если не исправит или выйдет время, то вернём деньги в полном объёме!
Да! На равне с готовыми студенческими работами у нас продаются услуги. Цены на услуги видны сразу, то есть Вам нужно только указать параметры и сразу можно оплачивать.
Отзывы студентов
Ставлю 10/10
Все нравится, очень удобный сайт, помогает в учебе. Кроме этого, можно заработать самому, выставляя готовые учебные материалы на продажу здесь. Рейтинги и отзывы на преподавателей очень помогают сориентироваться в начале нового семестра. Спасибо за такую функцию. Ставлю максимальную оценку.
Лучшая платформа для успешной сдачи сессии
Познакомился со СтудИзбой благодаря своему другу, очень нравится интерфейс, количество доступных файлов, цена, в общем, все прекрасно. Даже сам продаю какие-то свои работы.
Студизба ван лав ❤
Очень офигенный сайт для студентов. Много полезных учебных материалов. Пользуюсь студизбой с октября 2021 года. Серьёзных нареканий нет. Хотелось бы, что бы ввели подписочную модель и сделали материалы дешевле 300 рублей в рамках подписки бесплатными.
Отличный сайт
Лично меня всё устраивает - и покупка, и продажа; и цены, и возможность предпросмотра куска файла, и обилие бесплатных файлов (в подборках по авторам, читай, ВУЗам и факультетам). Есть определённые баги, но всё решаемо, да и администраторы реагируют в течение суток.
Маленький отзыв о большом помощнике!
Студизба спасает в те моменты, когда сроки горят, а работ накопилось достаточно. Довольно удобный сайт с простой навигацией и огромным количеством материалов.
Студ. Изба как крупнейший сборник работ для студентов
Тут дофига бывает всего полезного. Печально, что бывают предметы по которым даже одного бесплатного решения нет, но это скорее вопрос к студентам. В остальном всё здорово.
Спасательный островок
Если уже не успеваешь разобраться или застрял на каком-то задание поможет тебе быстро и недорого решить твою проблему.
Всё и так отлично
Всё очень удобно. Особенно круто, что есть система бонусов и можно выводить остатки денег. Очень много качественных бесплатных файлов.
Отзыв о системе "Студизба"
Отличная платформа для распространения работ, востребованных студентами. Хорошо налаженная и качественная работа сайта, огромная база заданий и аудитория.
Отличный помощник
Отличный сайт с кучей полезных файлов, позволяющий найти много методичек / учебников / отзывов о вузах и преподователях.
Отлично помогает студентам в любой момент для решения трудных и незамедлительных задач
Хотелось бы больше конкретной информации о преподавателях. А так в принципе хороший сайт, всегда им пользуюсь и ни разу не было желания прекратить. Хороший сайт для помощи студентам, удобный и приятный интерфейс. Из недостатков можно выделить только отсутствия небольшого количества файлов.
Спасибо за шикарный сайт
Великолепный сайт на котором студент за не большие деньги может найти помощь с дз, проектами курсовыми, лабораторными, а также узнать отзывы на преподавателей и бесплатно скачать пособия.
Популярные преподаватели
Добавляйте материалы
и зарабатывайте!
Продажи идут автоматически
7104
Авторов
на СтудИзбе
255
Средний доход
с одного платного файла
Обучение Подробнее